

文章标题:Association between gut microbiome-related metabolites and symptomatic hand osteoarthritis in two independent cohorts
发表期刊:eBioMedicine
影响因子:10.8
客户单位:中南大学湘雅医院
百趣提供服务:AQ色氨酸代谢通路物质高通量靶标定量
研究背景
手是骨关节炎(Osteoarthritis, OA)第二常见的受累部位,但其发病机制至今仍不明确。越来越多的证据表明,系统性炎症可能在手骨关节炎的临床症状和结构改变中发挥重要作用。既往研究主要采用16S rRNA测序技术,该技术受限于短读长,无法直接鉴定肠道微生物组的代谢功能,且肠道微生物组失调所介导的血浆代谢组学改变与症状性手骨关节炎(Symptomatic Hand Osteoarthritis, SHOA)之间的关联尚不清楚。
本研究基于大样本社区队列(发现队列n=1359)和独立验证队列(n=142),采用宏基因组测序和靶标代谢组学方法,从多组学层面系统揭示了SHOA患者肠道微生物组色氨酸生物合成功能下降,血浆色氨酸代谢物,尤其是吲哚-3-乳酸(indole-3-lactic acid, ILA)水平降低与SHOA显著相关,并通过多组学分析鉴定了地中海拟杆菌通过影响色氨酸生物合成进而与ILA水平相关的潜在通路,为基于肠道微生物组调控的SHOA治疗策略提供了新方向。
技术路线

研究结果
该研究采用发现–验证双队列设计(图1)。在发现队列中,研究人员纳入70例SHOA患者和1289例对照人群,对粪便样本进行宏基因组测序,获得4542个物种、212条KEGG通路、332个KEGG模块和9018个KEGG直系同源基因的功能注释信息,随后开展多样性分析、差异物种分析和差异KEGG功能分析;同时对同一队列的血浆样本进行靶标代谢组学检测,通过主成分分析和关键代谢物差异分析,鉴定与SHOA相关的血浆色氨酸代谢物。在此基础上,研究人员进一步构建微生物组–KEGG功能–关键代谢物三层关联分析,揭示肠道微生物组失调与代谢物改变之间的潜在调控链路。最后,在独立验证队列(SHOA组n=71,匹配对照组n=71)中,采用靶标代谢组学方法和差异分析策略,对发现队列中鉴定的关键代谢物与SHOA的关联进行独立验证。

图1.研究总结
01.发现队列中SHOA患者的肠道微生物组组成与功能特征
已知SHOA与肠道微生物组紊乱密切相关,但其微生物组成与功能改变特征尚不明确。研究人员对发现队列1359名受试者(70例SHOA、1289例对照)进行粪便宏基因组测序,分析微生物组的多样性、物种组成与功能通路(图2a-b)。结果显示,SHOA组与对照组的α多样性与β多样性均存在显著差异。SHOA患者沃氏嗜胆菌(Bilophila wadsworthia)、哈氏亨加特菌(Hungatella hathewayi)丰度显著上升,肠道罗斯氏菌(Roseburia intestinalis)丰度显著下降。微生物功能分析显示,SHOA患者色氨酸生物合成等氨基酸代谢相关KEGG模块显著耗竭,碳水化合物与脂质代谢相关模块显著富集,色氨酸、赖氨酸、酪氨酸代谢通路发生显著改变。综上,SHOA患者存在明确的肠道微生物组紊乱,表现为特定物种丰度异常与色氨酸生物合成功能显著下调。

图2.发现队列中KEGG模块和KEGG通路与SHOA存在显著关联
02.血浆色氨酸代谢通路物质与SHOA的关联
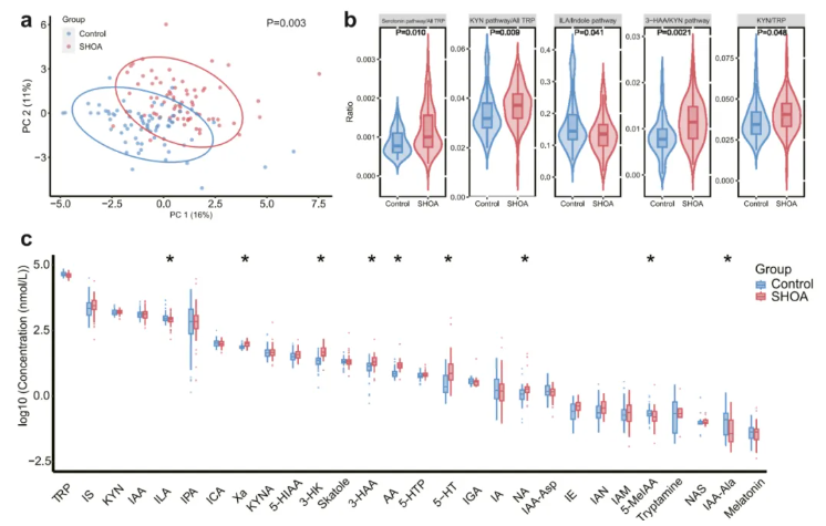
基于微生物功能分析结果及既往文献,研究人员对同一队列参与者进行血浆色氨酸代谢通路靶标代谢组学检测。PCA分析显示SHOA组与对照组的血浆色氨酸代谢通路物质组成存在显著差异。色氨酸经三条主要代谢通路代谢:5羟色胺通路、犬尿氨酸(KYN)通路和吲哚通路。结果显示:5羟色氨醇(5-HTOL)/5羟色胺通路比值与SHOA正相关,而吲哚3乳酸(ILA)/吲哚通路、粪臭素(skatole)/吲哚通路和3羟基邻氨基苯甲酸(3HAA)/犬尿氨酸通路比值与SHOA负相关。在单个代谢物水平上:5羟吲哚乙酸(5HIAA)和5羟色氨醇(5-HTOL)水平升高与SHOA相关;而吲哚3乳酸(ILA)、粪臭素(skatole)和3羟基邻氨基苯甲酸(3HAA)水平降低与SHOA相关(图3ac)。

图3.发现队列中血浆色氨酸代谢通路物质与SHOA的关联
03.微生物物种-微生物功能-色氨酸代谢通路物质的相关性分析及验证
为鉴定肠道微生物组失调与色氨酸代谢通路物质改变之间的潜在联系,研究人员评估了微生物物种与微生物功能、微生物功能与色氨酸代谢通路物质之间的相关性。结果显示,ILA水平降低与14个SHOA相关KEGG模块相关(如色氨酸生物合成模块耗竭),这些模块进一步与11个SHOA相关微生物物种相关。该多组学分析揭示了一条潜在的调控链路:地中海拟杆菌(Bacteroides A mediterraneensis)丰度降低→色氨酸生物合成KEGG模块功能下降→血浆ILA水平降低→SHOA风险增加。
研究人员在独立验证队列(71例SHOA患者vs71例年龄、性别、BMI匹配的对照)中验证上述发现。PERMANOVA检验显示两组间血浆色氨酸代谢通路物质组成存在显著差异。共5个通路比值和9个代谢物在两组间存在显著差异。结果显示,与发现队列一致,验证队列中SHOA组的ILA/吲哚通路比值和ILA绝对水平均显著低于对照组。剂量–反应分析显示,以ILA最低三分位组为参照,第二和第三三分位组的OR分别为0.53和0.38。每增加0.1 log10单位的ILA,多变量校正OR为0.70。进一步校正药物使用及其他合并症后,研究结论依旧稳健(图4a-c)。

图4.验证队列中血浆色氨酸代谢通路物质与SHOA的关联
研究总结
既往研究已表明,肠道微生物组对色氨酸代谢及色氨酸代谢通路物质(尤其是ILA)在缓解系统性炎症中具有重要作用。与这些先前发现一致,本研究提供了额外的实证证据,揭示血浆色氨酸代谢通路物质的改变(可能由微生物组失调诱导)与SHOA相关。此外,研究人员发现,肠道微生物色氨酸生物合成功能显著下调与SHOA相关,这可能是SHOA患者血浆色氨酸代谢通路物质紊乱的重要原因。独立验证队列结果进一步证实,血浆色氨酸代谢通路物质的改变(尤其是ILA水平降低)与SHOA显著相关。
综上,该研究结果揭示了微生物组和色氨酸代谢在SHOA发生发展中的潜在作用;若未来前瞻性队列研究和涉及其他关节组分检测的动物模型能够证实这些发现,将有望为SHOA的转化医学研究提供新方向与机会。
色氨酸是肠道菌群重要的代谢底物,其代谢转化过程高度受肠道菌群调控;菌群衍生的各类色氨酸代谢通路物质,广泛参与免疫调节、肠脑轴交流、炎症稳态维持等生理病理过程,是当前肠菌代谢与宿主互作研究的核心靶点之一。为精准捕捉肠菌代谢组的完整特征,助力科研人员深入探索肠菌与宿主的互作机制,百趣生物即将重磅发布肠菌代谢物绝对定量的解决方案,可实现600余种肠菌相关代谢物的精准定量,全面覆盖短链脂肪酸、胆汁酸等多类核心肠菌代谢物,以全标品配备、同位素内标校正的技术优势,为肠菌代谢研究提供高精准、广覆盖的检测支持。


