

英文标题:Mult-omics analysis reveals the lipid-lowering effects of sea buckthorn and milk thistle solid beverage in hyperlipidemic rats
发表期刊:Phytomedicine
影响因子:8.3
合作单位:兰州大学
百趣提供服务:转录组测序
研究背景
高脂血症(HLD)在全世界范围内较为常见,每年全球约有1700万人死于心血管疾病(CVD),而高脂血症是导致此类疾病死亡的首要因素。高脂血症的临床治疗主要采用降脂药物,包括他汀类、贝特类、胆固醇吸收抑制剂和烟酸,其中他汀类和贝特类最为常用。然而,长期服用这些药物可能引发肝毒性与肾毒性。因此,非药物降脂疗法的需求日益增长。功能性食品与传统中药(TCMs)在HLD的预防和治疗中展现出广阔前景。
研究材料和方法
研究首先采用高脂饮食喂养雄性大鼠2周,随后用沙棘和水飞蓟固体饮料(以下简称为H-S)进行不同剂量给药并分组(每组10只大鼠):L组(低剂量0.075 g/kg)、M组(中剂量0.15 g/kg)、H组(高剂量0.30 g/kg),分别是推荐人体剂量的5倍、10倍和20倍,其余四组分别为正常对照(N组)、高脂血症模型(Mod组)、阳性药-辛伐他汀用药组(Sim组)和阳性药-血脂康用药组(XZK组)。采集并称重大鼠的肝脏、心脏和脂肪组织,并进行血清生化和组织病理检查,代谢组学、脂质组学与转录组学分析,最后进行RT-qPCR和Western blot验证。

图1.流程示意图
研究结论
01.非靶代谢检测H-S固体饮料中的化合物
在H-S固体饮料中鉴定出89种成分,主要包括黄酮类、单宁、酚酸和脂肪酸(图2)。现代药理学研究表明,沙棘和水飞蓟中具有降脂和护肝功效的主要成分是黄酮类、酚酸和脂肪酸。黄酮类化合物和酚酸类化合物通过抑制脂肪生成、阻止脂肪细胞形成与增殖、促进脂肪酸β氧化以及减轻氧化应激,从而参与调节脂质代谢。此外H-S固体饮料含有丰富的脂肪酸和单宁成分,可能是抗高脂血症的活性成分,这些成分可能具有协同效应,这为未来研究提供了潜在方向。

图2.H-S固体饮料正负离子TIC图
02.H-S固体饮料预防HLD大鼠体重增加
高脂喂养两周后,观察给大鼠分别给予H-S固体饮料、Sim和XZK药物期间的体重增长曲线。结果表明H-S固体饮料、Sim和XZK这些干预显著缓解了HFD诱导的体重增加(图3)。

图3.H-S固体饮料对高脂血症大鼠肥胖特征指标的影响
03.H-S固体饮料可缓解高脂血症大鼠的肝脏脂肪变性和脂肪堆积
高脂饮食显著增加了大鼠的脂肪积累,而H-S固体饮料则阻止了这种增加,这表明,H-S固体饮料能够有效缓解高脂血症(图4)。

图4.H-S固体饮料摄入对高脂血症大鼠的影响
04.H-S固体饮料改善高脂血症大鼠代谢紊乱和氧化应激
治疗2周后,H-S固体饮料和Sim和XZK药物均显著将模型大鼠的TGs、TC、LDL-C和HDL-C水平逆转至正常水平,与此同时,H-S固体饮料显著降低了大鼠血清AST和ALT水平,这些结果表明H-S固体饮料可改善HLD大鼠脂质代谢和肝损伤(图5)。
在大鼠肝组织中,治疗组显示出HFD诱导的MDA升高和SOD、 GSH-Px水平增加被显著抑制(图5)。这些结果表明固体饮料可显著改善高脂血症大鼠的氧化应激和肝功能。

图5.H-S固体饮料改善了HFD大鼠的血脂水平、肝损伤和氧化应激
05.对血浆与肝脏的非靶代谢组学分析
PCA结果提示HFD可引发代谢紊乱且H-S固体饮料能有效调节高脂血症大鼠的代谢物,OPLS -DA分析也观察到相似的分离趋势(图6A-D)。
差异代谢物热图结果提示Mod组肝脏中的AA水平显著降低,经H-S固体饮料治疗后明显恢复至正常水平,表明该饮料逆转了AA代谢紊乱。Mod组的EPA和DHA水平显著降低,且组间差异更为明显(图7A-D)。
代谢通路分析结果显示,高脂血症大鼠经H-S固体饮料处理后,血浆代谢物的重要通路包括甘油磷脂代谢、抗坏血酸及醛酸代谢、 glycosylphosphatidylinositol(GPI)锚定生物合成、戊糖与葡萄糖醛酸互变及醚脂代谢(图7E)。肝脏中鉴定出8条主要代谢通路包括不饱和脂肪酸、苯丙氨酸、酪氨酸及色氨酸的生物合成;初级胆汁酸生物合成;牛磺酸与低牛磺酸代谢;苯丙氨酸代谢;醚脂代谢;甘油磷脂代谢;以及花生四烯酸代谢(图7F)。

图6.A-B:血浆与肝脏的PCA评分图;
C-D:血浆与肝脏的OPLS-DA评分图;
E-F:血浆与肝脏的置换评分图

图7.A-D:血浆与肝脏中差异代谢物的热图;
E-F:血浆与肝脏中潜在生物标志物的通路富集分析
06.对血浆与肝脏进行脂质组学分析
柱状图表明Mod组的磷脂酰乙醇胺(PE)、磷脂酰胆碱(PC)、甘油三酯(TGs)、胆固醇酯(CE)、二甘油酯(DG)和磷脂酰肌醇(PI)总含量均显著高于N组,说明HFD导致了严重的脂质代谢紊乱(图8)。补充H-S固体饮料后,PE、PC、TGs、CE、DG和PI含量显著下降,说明H-S固体饮料改善了HFD诱导的脂质合成与分解代谢失衡(图8)。
差异脂质热图显示N组与Mod组存在显著差异,而H-S固体饮料组的代谢物模式则与N组相似;脂质富集分析显示,N组与Mod组血浆中的差异脂质主要富集于不饱和脂肪酸生物合成、α-亚麻酸代谢、亚油酸代谢、甘油磷脂代谢、GPI锚生物合成、甘油脂代谢、鞘脂代谢、脂肪酸延长、脂肪酸降解、花生四烯酸代谢及脂肪酸生物合成等通路(图9)。两组动物肝脏中调控的脂质组主要涉及甘油磷脂代谢、 α-亚麻酸代谢、亚油酸代谢、GPI锚生物合成、醚脂代谢、不饱和脂肪酸生物合成、花生四烯酸代谢及脂肪酸生物合成等通路,且这些通路的富集程度相似。

图8.血浆与肝脏样本中不同脂质成分的强度

图9.血浆与肝脏中差异代谢物的热图
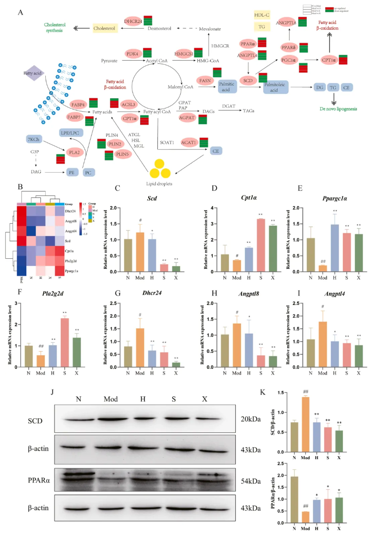
07.肝脏转录组学分析
差异分析结果表明N、H、Sim和XZK组具有相似的基因调控模式,提示H-S固体饮料在转录水平上促进HFD诱导的脂质代谢(图10A-D)。
通过对Mod组与XZK组的显著差异基因以及Mod组与XZK组进行GO富集分析,发现与脂肪酸代谢相关的肉碱代谢过程、脂肪酸代谢过程及脂肪酸β氧化相关的通路被共同富集到(图10E)。
通过KEGG富集分析,确定了前20条关键通路,主要包括PPAR信号通路、花生四烯酸代谢、脂肪细胞因子信号通路、甘油磷脂代谢及脂肪酸生物合成(图10F)。

图10.肝脏样本转录组分析
08.整合代谢组学、脂质组学与转录组学分析
对三个组学的数据进行联合KEGG通路分析,结果表明H-S固体饮料增强了脂质合成与氧化(图11)。此外,昼夜节律通路表现出最高的影响评分,提示其在代谢稳态中可能具有调控作用。
通过整合差异代谢物和差异表达基因,比较N组与Mod组、Mod组与H组,发现这些组别在脂质代谢相关基因和蛋白质中显著富集,包括脂肪酸β氧化、 DNL和胆固醇合成。

图11. 基于代谢组学、脂质组学和转录组学联合KEGG通路分析得到的气泡图及通路图
09.RT-qPCR和WB验证
转录组学和RT-qPCR结果显示, HFD诱导的HLD大鼠体内胆固醇合成水平升高,H-S固体饮料通过降低Pdk4、Hmgcs1和Dhcr24的表达,降低了胆固醇合成水平。
脂肪生成基因(Scd、Angptl4和Angptl8)与脂质氧化基因(Cpt1α、Pparδ、Acsl和Pgc-1α)与甘油三酯(TGs)、二酰基甘油(DG)、胆固醇酯(CE)及游离脂肪酸(FFA)的代谢密切相关。HFD下调了Acsl3和Cpt1α的表达,而H-S固体饮料则通过转录组分析显示促进了脂肪酸氧化代谢。通过RT-qPCR验证了Acsl3和Cpt1αmRNA表达的上调。
基于转录组学结果,本研究发现H-S固体饮料通过上调ACSL3、CPT-1α、PPARδ和PGC-1α增加了脂肪酸β-氧化代谢。

图12.脂质代谢的整合代谢组学、脂质组学与转录组学分析
研究总结
研究结果表明H-S固体饮料通过恢复脂质代谢紊乱、促进脂肪酸β氧化以及抑制胆固醇合成与脂肪生成,发挥降脂作用。证实H-S固体饮料对改善HLD具有显著效果,提示需继续研究具有同源药用价值的植物以改善HLD。
沙棘和水飞蓟均富含黄酮类化合物,可能协同调节脂质代谢、发挥抗氧化作用并提供肝脏保护。然而其复杂成分可能导致药效学相互作用(协同或拮抗),进而影响疗效与安全性,需进一步开展机制研究。


