产品介绍
以纳米材料表面修饰技术为核心,通过纳米颗粒与血清 / 血浆共孵育富集低丰度蛋白形成蛋白冠。该技术整合自动化样本前处理平台与高灵敏度 Astral Zoom 质谱(DIA 模式),搭载专利磁珠 D1 并全程质控,实现血液样本深度蛋白质组学分析。其核心优势为蛋白质鉴定稳定超 5000+、稳定检出率 80% 以上,且提升功能性指标检出丰度,提供高维度、高可靠性技术解决方案。
技术优势
◉ 高深度、广覆盖:
百趣自研磁珠D1富集中低丰度蛋白,对低丰度蛋白有很好的亲和力
人血浆可一次性鉴定超过5000种蛋白
◉ 通量高、周期快:
全自动化前处理,从富集到肽段仅需7小时
一次性前处理96例样本
◉ 稳定性强、功能性蛋白检出多:
百趣自研磁珠D1不同批次稳定检出率高达80%
功能性蛋白(如肿瘤坏死因子等)稳定检出
样本要求
血清、血浆 | 100 μl/sample |
尿液 | 800 μl/sample |
唾液、脑脊液等 | 600 μl/sample |
液氮或-80°C保存
足量干冰运输,避免反复冻融
检测平台

Orbitrap Astral Zoom,Thermo
应用方向
◉ 疾病早期诊断与生物标志物发现
筛选癌症、心血管疾病、神经退行性疾病等的特异性血液蛋白标志物,实现疾病早筛、诊断分型及病情进展监测,提升诊断灵敏度与特异性。
◉ 疾病病理机制解析
对比健康人与患者的血液蛋白组差异,分析蛋白表达、翻译后修饰(如糖基化)及相互作用变化,揭示疾病发生发展的分子机制。
◉ 药物研发与疗效评估
挖掘疾病关键调控蛋白,作为药物研发靶点;监测药物治疗前后血液蛋白组变化,量化疗效、优化给药方案;检测毒性相关蛋白表达异常,预警药物不良反应。
◉ 精准医疗与疾病亚型分类
基于血液蛋白组特征对疾病(如肿瘤)进行分子亚型划分,结合个体蛋白表达差异,定制个性化治疗与健康管理方案。
◉ 健康预警与衰老研究
建立健康人群血液蛋白组基线,通过蛋白表达波动预警代谢紊乱、免疫异常等潜在健康风险;探究不同年龄阶段血液蛋白组动态变化,揭示衰老相关分子调控网络。
案例应用
英文标题:Lysozyme modulates inflammatory responses to exacerbate the severity of rheumatoid arthritis
发表期刊:International Immunopharmacology
影响因子:4.7
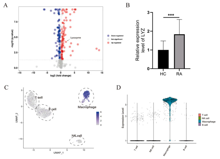
研究内容:该研究旨在探究溶菌酶(LYZ)在类风湿关节炎(RA)中的作用及机制,通过血液蛋白冠-DIA 1X蛋白质组学和关节液单细胞测序发现 LYZ 在早期 RA 患者血浆及关节液巨噬细胞中高表达;构建 LYZ1 条件敲除小鼠的胶原抗体诱导关节炎(CAIA)模型,发现 LYZ1 缺失可减轻小鼠关节炎症状、关节损伤及炎症反应;在 MH7A 细胞中沉默 LYZ,可抑制细胞增殖、促进凋亡并改善炎症表型;对成纤维样滑膜细胞(FLSs)的 RNA 测序显示,LYZ 可能通过调控 TNF 信号通路及类风湿关节炎相关基因(如 CXCL12、IL-6 等)发挥作用,最终证实 LYZ 可通过调节炎症相关通路加剧 RA 进展,具备作为早期 RA 诊断生物标志物和治疗靶点的潜力。
基于血液蛋白冠-DIA 1X技术的蛋白质组学分析
欢迎下载 “血清蛋白冠-DIA” 资料包,内容包括:
血清蛋白冠-DIA综合解决方案,数据分析软件,质谱检测技术及介绍,全面的联用技术,高分文献推荐等。



