
产品介绍
多肽组学是以机体内源性多肽和低分子量蛋白质为研究对象,研究多肽组的结构、功能、变化规律及其相关关系。多肽通常被定义为一个2~100个氨基酸链,分子量在200Da到10kDa之间的分子。多肽组学和蛋白质组学都是基因组学的补充,多肽可以体现不同生理病理条件下蛋白的合成、加工和降解过程,同时对基因的表达、物质代谢等过程又有调节作用,因此多肽组学被认为是连接蛋白组学和代谢组学的“桥梁”。
技术优势
◉ 高效:提高提取样本内源性多肽效率
◉ 高通量:同时对多个样本的内源性多肽进行研究
◉ 高特异性:非抗体依赖,不存在抗体的交叉反应
◉ 破坏度小:保证提取多肽的天然性
◉ 高灵敏度:利用高灵敏度、高分辨率质谱平台进行检测
样本要求
|
动物组织标本 |
50 mg/sample |
|
血清、血浆 |
200 μL/sample |
|
细胞、微生物 |
1×10^7 cells/sample |
|
嫩叶、嫩芽 |
≥200 mg/sample |
液氮或-80°C保存
足量干冰运输,避免反复冻融
检测平台
Tims TOF Pro2, Bruker
应用方向
◉ 某一生理状态下细胞、组织、体液样本中所有表达多肽的鉴定
◉ 作为新型疾病的biomarker
◉ 挖掘新的功能多肽分子
◉ 新型多肽药物前体的开发
◉ 体内未知酶的催化反应研究
案例应用
◉ 医学方向
英文标题:Multiplexed Temporal Quantification of the Exercise-regulated Plasma Peptidome
发表期刊:Molecular & Cellular Proteomics
影响因子:4.87
技术方法:多肽组学研究
研究内容:多细胞生物进化出复杂的机制来实现细胞间的交流。这种机制是体内平衡的基础,使机体能够对环境做出适当的反应。最常见的通讯方法之一是响应环境干扰,从一个细胞中分泌或释放蛋白质和肽。这些信号通过血液传播来调节其他细胞和组织的生理路径。因此,对血液中肽的全面测定揭示了这种复杂的器官间通讯系统并记录其在特定条件下如何变化。多肽组研究技术的应用为发现新的调节因子和临床诊断工具提供了契机。在本研究中,作者对高强度运动后的人进行了内源性血浆肽的研究。鉴定到6652个肽段,552个蛋白group,多肽的酶切位点map到94个上游蛋白酶。对血浆的深入肽谱分析显示,运动通过蛋白酶和PTM网络迅速调节数百种生物活性肽的循环。这些发现表明,多肽是一种理想的方法,可以量化全身范围内循环因子因运动等生理干扰而发生的变化。这可能是确定运动产生健康益处调节因子的关键方法。
◉ 农学方向
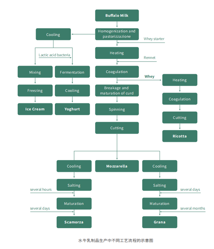
英文标题:Peptidome profiles and bioactivity elucidation of buffalo-milk dairy products after gastrointestinal digestion
发表期刊:Food Research International
影响因子:4.972
技术方法:多肽组学研究
研究内容:水牛奶因其营养特性和在乳制品中的广泛应用而备受推崇,尽管如此,生物活性肽的释放尚未得到彻底研究。本研究的目的是详细描述水牛乳制品中的生物可接受肽。对六种产品进行体外模拟胃肠消化,然后通过LC-HRMS进行分析。经鉴定的肽在酸奶中有165种,分别属于水牛酪蛋白和乳清蛋白。对鉴定出的肽序列进行生物活性分析。发现了潜在的生物活性肽,包括抗高血压、免疫调节、抗菌、抗糖尿病、抗癌和抗氧化活性。这些数据证明了从水牛奶乳制品中释放的健康肽的含量,并表明特定的工艺过程会影响其生物可利用性。
多肽组学综合解决方案,数据分析软件,质谱检测技术及介绍,全面的联用技术等。


