产品介绍
神经递质是指神经末梢释放的特殊化学物质,它能作用于支配的神经元或效应细胞膜上的受体,从而完成信息传递功能。神经递质的正常释放对于维持机体正常的生理功能发挥着重要作用,同时,神经递质的释放与调节出现异常时也与一系列的病理过程相关,如抑郁症(Depression)、成瘾(Addiction)、帕金森氏症(Parkinson's disease,PD)和阿尔兹海默症(Alzheimer's disease,AD)等 。 因此,在分子、细胞、环路等层面精确地分析检测神经递质是如何参与并调节上述生理和病理过程,能够更深入地了解疾病的发病机制,并为临床药物的开发奠定基础。
百趣生物作为国内质谱检测服务领域的佼佼者,自主研发了一套高通量靶向检测42种神经递质的方法,该方法使用同位素内标法进行绝对定量,具有定量准、覆盖广、灵敏度高、可重复性等特点,助力神经递质代谢研究。

神经递质类物质检测列表
技术优势
◉ 高通量:采用高速采集速率质谱平台,同位素内标验证,可同时绝对定量多种神经递质类物质
◉ 专业服务:完善的售后服务,支持到数据发表
样本要求
植物组织 | 200 mg/sample |
动物植物样本 | 200 mg/sample |
血清、血浆 | 200 μL/sample |
细胞 | 1×10⁷ cells/sample |
液氮或-80°C保存;足量干冰运输,避免反复冻融
检测平台

Qtrap 6500+, Sciex
应用方向
◉ 组织细胞等样本中神经递质类物质鉴定
◉ 神经系统类疾病的发病机制和早期诊断
◉ 饲料添加剂
◉ 污染物神经毒性的生物标志物
案例应用
英文标题:Nasal Staphylococcus aureus carriage promotes depressive behaviour in mice via sex hormone degradation.
客户单位:上海交通大学医学院附属仁济医院
发表期刊:nature microbiology
影响因子:19.4
研究背景:抑郁症是一种复杂的疾病,其发病机制涉及多重因素。该病不仅给患者带来巨大痛苦,还显著增加自杀风险、心脏病及其他合并症发生率,并造成沉重的经济负担。在分子层面,抑郁症常伴随细胞因子、神经营养因子及性激素水平异常表达,导致突触间神经递质浓度发生改变。其中类固醇性激素作为强效内源性神经调节剂,已被研究证实对抑郁症的病理生理学产生重大影响,其作用主要通过调控多巴胺和血清素的生物合成实现。
近年来,许多人类疾病已被证实与定植微生物群失调有关。如今更有充分证据表明,肠道微生物群会影响大脑功能,包括抑郁症——其发病机制可能涉及饮食中神经递质前体物质水平的改变,或性激素的降解。而鼻腔微生物组是否影响,以及如何影响大脑功能尚不清楚。因而,研究人员对此展开了探索。
研究结果:
1、鼻腔 S. aureus 携带与抑郁症有关:
研究人员对 100 名未经治疗的抑郁症患者和 118 名健康对照者的鼻腔微生物组样本进行了全长 16S rRNA 测序。结果显示,抑郁症患者的鼻腔微生物 α- 多样性显著低于健康对照组,两组的微生物群显著不同(图 1a-b),表明鼻腔微生物组组成与抑郁症有显著关联。在使用多因素逻辑回归模型矫正多个协变量后,α 多样性仍然有着显著不同。在丰度最高的属或物种中,葡萄球菌属及金黄色葡萄球菌(Staphylococcus aureus, S. aureus)在抑郁症患者中丰度显著更高(图 1c-d)。培养法分析进一步证实了这一结果(具体见扩展数据),即抑郁症患者鼻腔 S. aureus 的分离率和丰度均高于健康对照。无论单独分析男性和女性,还是合并分析,S. aureus 的绝对丰度均存在显著差异(图 1e)。
此外,患者健康问卷-9 项(Patient Health Questionnaire-9, PHQ-9)和广泛性焦虑障碍-7 项 (Generalized Anxiety Disorder-7, GAD-7)评分均与 S. aureus 丰度显著相关(图 1f)。这些发现表明鼻腔微生物组中 S. aureus 丰度与抑郁症呈正相关。
结果显示抑郁症患者鼻腔携带 S. aureus 的丰度显著高于健康人群(图 1g),表明 S. aureus 携带是抑郁症的风险因素。

图1. 鼻腔 S. aureus 携带与抑郁症有关
2、鼻腔 S. aureus 诱导小鼠抑郁行为:
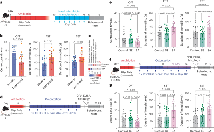
为实验验证鼻腔微生物组是否影响抑郁症,研究人员先对小鼠进行鼻腔抗生素预处理以降低原有菌群干扰,再将健康个体与抑郁症患者的鼻腔微生物组样本移植至小鼠鼻腔(单供体单受体,随机配对但始终遵循雄性配雄性、雌性配雌性原则)。随后采用成熟的小鼠模型进行抑郁行为分析(图 2a)。
在开放场测试(Open Field Test, OFT)中,接受抑郁症患者微生物组移植的小鼠表现出显著增加的焦虑样行为;而在强迫游泳测试(Forced Swimming Test, FST)和悬尾测试(Tail Suspension Tests, TST)中则呈现抑郁样行为(图 2b)。此外,OFT()、FST 和 TST 的评分值与移植供体的抑郁和焦虑程度存在显著相关。这些发现强烈表明鼻腔微生物群的组成影响抑郁行为。值得注意的是,在多因素分析中,接受抑郁症患者微生物群移植的小鼠,其 S. aureus 相对丰度显著更高(图 2c)。
为直接验证 S. aureus 携带与抑郁症的因果关系,研究人员将 S. aureus 植入小鼠鼻腔,并以等量表皮葡萄球菌作为对照,随后分别测量雄性与雌性小鼠的焦虑及抑郁行为(图 2d–g)。携带 S. aureus 的雌性小鼠焦虑抑郁行为增加(图 2e)。当雄性小鼠额外接受慢性不可预知性温和应激(Chronic Unpredictable Mild Stress, CUMS)处理(图 2f)后,其表现与雌性小鼠相似(图 2g)。
这些发现表明,S. aureus 鼻腔携带会促进抑郁行为,且对雌性小鼠的影响更强。

图2. 鼻 S. aureus 诱导小鼠抑郁行为
3、鼻腔性激素水平降低与抑郁症有关:
为从机制层面解释研究发现,研究人员提出假说:S. aureus 丰度的增加改变了鼻腔中的代谢状态,进而可能调节脑生理功能与行为表现。因此,研究人员对两组随机选取的个体(n=40)进行了基于串联质谱的鼻腔代谢物谱分析。
结果显示,健康个体与抑郁症患者的鼻腔代谢组存在显著差异(图 3a-b)。显著改变的代谢通路主要涉及类固醇激素生物合成通路(图 3c)。此外,抑郁症患者鼻腔睾酮与雌二醇水平较健康人群显著降低(图 3d-e),而血清水平则无显著差异。此外,鼻腔雌二醇和睾酮水平与焦虑及抑郁评分呈显著相关(图 3f-g)。
这些发现表明鼻腔内性激素浓度的差异与抑郁症相关,暗示鼻腔微生物(尤其是 S. aureus)可能通过改变性激素水平而影响抑郁。

图3. 鼻性激素水平降低与小鼠抑郁症有关
4、鼻腔 S. aureus 会降解性激素,并与大脑中多巴胺和 5-羟色胺水平降低有关:
在人体内,睾酮经 17β-羟基类固醇脱氢酶(17β-hydroxysteroid dehydrogenases, HSDs;图 4a)转化为雄烯二酮,雌二醇则转化为雌酮。
研究人员假设 S. aureus 具有类似的代谢活性。结果显示,人类鼻腔内雌二醇和睾酮的含量与 S. aureus 丰度呈显著中等程度负相关,其中雌二醇的相关性更强(图 4b)。在多变量代谢组学分析中,仅 S. aureus 与类固醇及其衍生物代谢物的增加相关。此外,S. aureus 在体外能将雌二醇转化为雌酮、将睾酮转化为雄烯二酮,雌二醇转化活性强于睾酮(图 4c)。
尽管其他鼻腔定植菌在体外也表现出类似活性,但其强度远低于 S. aureus(图 4d)。在小鼠鼻腔定植模型中,S. aureus 定植导致鼻腔雌二醇和睾酮水平较对照组及表皮葡萄球菌(Staphylococcus epidermidis, S. epidermidis)定植组显著降低(图 4e),而血清中性激素水平保持稳定。S. aureus 对脑内性激素水平影响类似,证实了研究人员关于鼻腔微生物群,尤其是 S. aureus 对脑代谢谱产生影响的假说。脑内性激素水平的变化并非源于从头生物合成的差异,因其前体孕烯醇酮和孕酮水平未发生改变。
此外,小鼠中脑转录组分析结果显示,参与性激素合成的 CYP17A1 和 HSD() 基因表达水平在鼻腔定植 S. aureus 的小鼠与定植 S. epidermidis 的对照组之间并无差异(图 4f-g)。
已知雌二醇和睾酮能提高中脑区域的多巴胺和 5-羟色胺(5-hydroxytryptamine, 5-HT)水平,且该区域在情绪调节中发挥关键作用。这些神经递质对抑郁症的影响同样广为人知。转录组结果揭示,色氨酸水解酶、酪氨酸羟化酶和多巴脱羧酶转录本在雄性与雌性小鼠中的丰度均显著低于 S. epidermidis 定植组(图 4f-g),表明鼻腔中 S. aureus 对性激素的降解通过下调多巴胺和 5-HT 的生物合成影响其在大脑中的水平。逆转录定量 PCR 验证了这些基因表达的变化。与这些发现一致,KEGG 通路富集分析显示相关代谢途径发生显著改变,关键的是,研究人员随后验证了在鼻腔定植 S. aureus 的小鼠脑内,生物合成减少导致 5-HT 和多巴胺浓度()降低(图 4i),而其他神经递质的浓度未受影响。

图4. 鼻 S. aureus 会降解性激素,并与大脑中多巴胺和 5-HT 水平降低有关
5、S. aureus HSD 会降解性激素并诱导小鼠的抑郁行为
为阐明 S. aureus 降解性激素的机制,研究人员对本研究中使用的鼻腔分离株 S. aureus 基因组进行了测序,并推定其中可能的 hsd 候选基因。为此,他们筛选了短链脱氢酶/还原酶(short-chain dehydrogenase/reductase, SDR)家族成员,该家族基因在类固醇激素、前列腺素和视黄醇代谢中具有生理功能。随后,研究人员在大肠杆菌中表达了选定的假定 hsd 基因,并测试其降解雌二醇和睾酮的能力。仅表达 hsd12 的菌株展现出强效的雌二醇与睾酮降解能力。这证实 hsd12 基因是 S. aureus 中负责性激素降解的关键因子,且属于此前未知的 17β-HSD 家族——该家族同工酶被宿主用于维持活性雌二醇和睾酮的稳态平衡(图 5a-b)。
为直接关联 S. aureus 介导的表型与 hsd12 基因,研究人员构建了 S. aureus hsd12 缺失突变株。当 hsd12 缺失菌株定植于雌性小鼠及经 CUMS 处理的雄性小鼠,其表现型与对照组无显著差异,但与被同基因野生型 S. aureus 菌株定植的小鼠明显不同(图 5c-l)。

图5. S. aureus HSD 会降解性激素并诱导小鼠的抑郁行为
6、小鼠适应 S. aureus 菌株的抑郁诱导能力
为排除 S. aureus 对抑郁行为影响具有菌株特异性的可能性,研究人员还使用小鼠适应菌株 ST88 进行了关键实验。S. aureus ST88 对雌二醇和睾酮的降解能力与本研究用菌株 ST398 相当(图 6a)。研究人员构建了 ST88 的 hsd 基因敲除突变体,其雌二醇和睾酮降解能力明显降低(图 6b)。
随后研究人员建立小鼠定植模型,该模型基本复刻了 ST398 菌株的实验设置,但仅采用两次鼻腔滴注—间隔七天且细菌量大幅降低(图 6c)。ST88 菌株在实验过程中与 ST398 菌株类似,成功定植于抗生素处理的鼻腔,且同样未在肺部定植,但表现出更强的肠道定植能力。尽管使用小鼠适应性菌株可能更贴近“自然”定植情境,但这意味着 ST88 实验结果需谨慎解读—其效应可能不仅源于鼻-脑轴,亦可能涉及肠-脑轴。在多数行为测试中,S. aureus ST88 株可增强抑郁行为,而应用 ST88Δhsd 菌株则导致表型与对照组无显著差异(图 6d)。这些结果表明,S. aureus 的 Hsd 酶诱导小鼠抑郁行为的效应不具备菌株依赖性。
最后,研究人员采用 ST88 菌株检测 S. aureus 是否能降解人工注入小鼠鼻腔的性激素。为此,研究人员首先通过雌性小鼠双侧卵巢切除术和雄性小鼠双侧睾丸切除术消除生理激素波动的影响,随后利用鼻腔水凝胶持续释放雌二醇或睾酮(图 6e)。将 S. aureus 与雌二醇或睾酮负载水凝胶联合应用后,鼻腔及脑组织中的雌二醇和睾酮水平显著降低(图 6f)。最终研究人员证实,通过水凝胶介导的鼻腔给药方式补充性激素,能显著缓解 S. aureus 诱发的焦虑和抑郁行为(图 6h-k)。除证实鼻腔性激素对抑郁及焦虑相关表型的影响外,这些发现还为 S. aureus 介导的鼻腔性激素降解机制及其对抑郁样行为的影响提供了进一步直接证据。

图6. 小鼠适应 S. aureus 菌株的抑郁诱导能力
AQ神经递质综合解决方案,数据分析软件,质谱检测技术及介绍,全面的联用技术等。



