
产品介绍
微量蛋白质组学利用高灵敏度的分析仪器、特定的样品预处理方法以及新兴的蛋白质富集技术,能够在样品量有限的情况下检测和鉴定蛋白质。可以从微量样品中制备出具稳健性、高通量、高产率和高重复性的蛋白质组学样本,有效助力后续的研究。
技术优势
◉ 低样本量
检测所需蛋白量低至1μg,细胞量低至10^4个
◉ 蛋白肽段一步提取
深度优化蛋白肽段前处理方法,蛋白肽段得率提升至高达90%
◉ 高灵敏度的分析仪器
搭载赛默飞的Astral Zoom质谱仪,蛋白检出数量高达7000+(20μg蛋白)
样本要求
动物组织标本 | ≥1 mg/sample |
细胞、微生物 | ≥1×10^4 cells/sample |
所需蛋白量 | ≥1 μg |
液氮或-80°C保存
足量干冰运输,避免反复冻融
检测平台

应用方向
◉ 食品科学领域:提高食品安全,改善口感和营养程度的研究
◉ 畜牧业领域:提高肉类品质和饲养条件
◉ 病毒领域:新型病毒抑制因子挖掘研究
◉ 农业领域:农作物发育机制的研究
◉ 生物疾病分子机制研究
◉ 生物疾病标志物研究
◉ 药物作用靶点研究
◉ 药物作用机理研究
案例应用
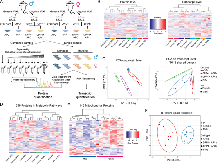
英文标题:Multilayered Omics Reveal Sex- and Depot-Dependent Adipose Progenitor Cell Heterogeneity
发表期刊: Cell Metabolism
影响因子: 27.3
技术方法: DIA微量蛋白质组学
研究内容:该研究以小鼠白色脂肪组织为对象,整合转录组与微量蛋白质组学多层组学技术,分选并分析性腺周围内脏脂肪和腹股沟皮下脂肪中多种 PDGFRβ⁺脂肪基质细胞亚群,从细胞亚群、性别、解剖部位三个维度解析脂肪祖细胞的异质性,发现细胞亚群功能差异高于性别和部位差异,且性别和部位特异性会通过调控线粒体代谢、脂质代谢等通路影响脂肪祖细胞的分化能力与功能,同时通过多组学整合揭示了转录后调控对细胞异质性的作用,搭建了公开数据库,为脂肪组织可塑性及代谢疾病相关机制研究提供了新的分子框架与潜在靶点。
研究成果:

蛋白质组学与转录组学数据分析
欢迎下载“DIA微量蛋白质组”资料包,内容包括:
DIA微量蛋白质组综合解决方案,数据分析软件,质谱检测技术及介绍,全面的联用技术等。


