
产品介绍
氧化脂质是含氧多不饱和脂肪酸,来源于叶绿体膜中半乳糖脂的酰基。植物脂氧合酶(Lipoxygenase, LOX)会催化亚油酸 (C18:2) 和亚麻酸 (C18:3) 的双氧合,形成相应的氢过氧脂肪酸(Fatty Acid Synthase, FAs),用于氧化脂质合成,它们对调节植物生长发育以及对病原体和非生物胁迫的反应很重要。氧化脂质还参与胁迫信号转导,调节胁迫诱导的基因表达,并与植物细胞中的其他信号通路相互作用,包括植物激素生长素、赤霉素、乙烯和脱落酸的信号通路。
氧化脂质反应是指多不饱和脂肪酸发生自动氧化,或在相应的酶促催化作用下生成一系列氧化代谢物的过程。氧化脂质反应过程会生成一系列的代谢物质,也称为脂质介质,这类物质在生命活动中起着非常重要的调控作用,包括炎症反应、免疫防御、内分泌调节,以及代谢应激等。研究发现氧化脂质代谢物在肿瘤、神经退行性疾病、心血管系统疾病、消化系统疾病、泌尿系统疾病等疾病的发生发展过程中均都起到了重要的调控作用。
技术优势
◉ 同位素内标定量,定性定量准
◉ 可同时检测130+种物质
样本要求
组织样本 | 100 mg/sample |
粪便 | 100 mg/sample |
血清、血浆 | 150 μL/sample |
尿液 | 150 μL/sample |
细胞培养液、发酵液等 | 150 μL/sample |
细胞、细菌 | 1×10⁷ cells/sample |
检测平台

Qtrap 6500+, SCIEX
应用方向
◉ 心血管疾病
◉ 药物靶点
案例应用
英文标题:Induction of degradation of fucoidan oligosaccharides via low-temperature plasma treatment for enhanced structural characteristics and bioactivities
发表时间:2025
发表期刊:Chemical Engineering Journal
影响因子:13.2
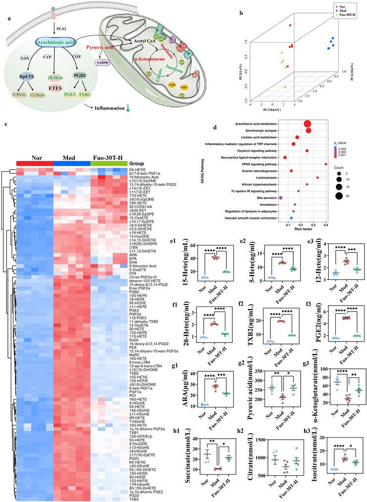
研究背景:低温等离子体(LP)作为一种可高效降解难分解有机物且不产生二次污染的新型绿色技术,其在多糖降解中的应用潜力尚未被充分发掘,相关降解机制及产物生物活性的提升机制有待系统阐明。
研究结论:本研究首次系统揭示了LP降解岩藻多糖(Fuc)的机制与功能:降解过程符合二级反应动力学,自由基优先攻击葡萄糖醛酸及β-1,6-糖苷键,在显著降低分子量的同时保留核心岩藻糖结构。降解产物Fuo-30 T-H通过多靶点协同作用缓解结肠炎:1)激活Keap1/Nrf2通路抑制氧化应激;2)阻断TLR4/NF-κB/MAPK通路并激活PPARγ以抑制炎症反应;3)通过调节三羧酸循环与花生四烯酸代谢,抑制COX/LOX通路相关促炎介质生成;4)重塑肠道菌群并增强肠上皮紧密连接蛋白表达,改善肠道屏障功能与免疫稳态。该研究为多糖绿色修饰及炎症性肠病的膳食干预提供了新策略。

图 靶向脂质与能量代谢组学分析
氧化脂质综合解决方案,数据分析软件,质谱检测技术及介绍,全面的联用技术等。


