
中心碳代谢检测列表
注:共可检测56种中心碳代谢物质
▶ 定性定量准,构建物质标准曲线,提供物质的绝对含量
▶ 技术成熟稳定、分辨率高、选择性好
▶ 样本前处理经验丰富
▶ 专业的数据分析团队

▶ 样本要求
植物组织:1g/sample
动物及临床组织标本:200mg/sample
血清、血浆:200μL/sample
尿液:200μL/sample
细胞、微生物:1X 107cells/sample
▶ 生物学重复
▶ 动植物生理功能研究
▶ 临床疾病病理机制的研究,早期诊断
▶ 微生物生长功能研究

丙酮酸激酶亚型M2通过β-Catenin信号通路促进小胶质细胞突触修剪损害系统性红斑狼疮患者的认知功能
系统性红斑狼疮(SLE)是一种累及全身多个器官的自身免疫性疾病。临床上,12-95%的SLE患者出现精神和神经系统症状,也称为神经精神性系统性红斑狼疮(NPSLE),严重影响生活质量,增加疾病相关死亡率。在美国风湿病学会(ACR)定义的19种NPSLE综合征中,认知功能障碍被认为是SLE最痛苦的症状之一。它的发展是独立且隐蔽的,通常对标准的免疫抑制没有反应。越来越多的证据表明,复杂和相互关联的机制促进了SLE认知障碍的发展,但具体的作用机制仍不清楚。
本研究探究了小胶质细胞在NPSLE小鼠认知功能障碍中的作用,分析和比较了神经精神性系统性红斑狼疮模型小鼠和对照组小鼠海马区组织中的代谢物。根据这些变化,发现了丙酮酸激酶亚型 M2(PKM2)可能是诱发NPSLE的关键分子,进而探讨了系统性红斑狼疮(SLE)介导的认知和脑损伤的发病机制。

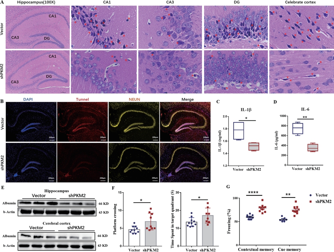
与对照组相比,MRL/lpr狼疮小鼠海马糖酵解增加(图1),葡萄糖消耗和乳酸生成增加,海马区小胶质细胞PKM2激活(图2)。PKM2通过β-catenin信号通路促进小胶质细胞激活和过度激活小胶质细胞吞噬(图3)。抑制小胶质细胞PKM2可以减轻MRL/lpr小鼠的认知障碍和脑损伤,并通过阻断β-catenin信号通路来减少小胶质细胞的激活和神经元突触的丢失(图4)。




参考文献:
文献下载链接:
https://pan.baidu.com/s/1gl1nD6ou_if0aFRGHkRWiQ
提取码:0000
-
深化合作 | SCIEX全球副总裁蔡俊松一行来访百趣,共探合作新方向近日,SCIEX全球副总裁、中国区总经理蔡俊松先生与中国市场副总监江峥女士莅临上海百趣生物医学科技有限公司(以下简称“百趣生物”)苏州产能中心。此次访问,蔡俊松先生、江峥女士与百趣生物总裁邓军亮先生及市场中心总监程羿淳女士进行了深入的交流。2024-04-16 -
薅羊毛 | 组学推荐,豪礼送不停时光荏苒,百趣生物已经迎来了第12个生日!我们始终坚守初心,致力于质谱技术在动植物生命科学和医学健康领域的研究与创新。在这个值得纪念的日子里,我们特别策划了一场“推荐有礼”活动,邀请广大科研小伙伴们共同参与,推荐您身边有组学需求的伙伴,成功签单,即可获得丰厚礼品!2024-03-13 -
第37期代谢组学暨多元变量统计分析培训班由上海百趣生物医学科技有限公司、Sartorius Stedim Data Analytics AB(简称Sartorius Stedim)联合主办,上海百趣代谢组学技术研究中心承办的“百趣课堂第37期代谢组学暨多元变量统计分析培训”课程将于2024年04月20日-25日在上海举办。2024-03-13 -
新品发布 | 全面聚焦,探索一碳代谢新可能一碳代谢通路检测能精准定量生物体叶酸、四氢叶酸等代谢物浓度,为推动妇幼相关疾病研究及LDT转化提供新视角和新可能~2024-03-05 -
新品发布 | 直达CNS, 植需NGM尽管植物代谢组学数据的复杂,但为了解决“多”和“准”的核心需求,小趣特为植物领域工作者推出开工BUFF--植物NGM系列产品。2024-03-01 -
项目文章(IF=27.5) | RIN基因新发现:通过根际分泌物塑造抑菌微生态,提升植物免疫力本研究发现植物发育基因可以通过对植物根系分泌物和微生物组组装的影响来控制微生物组介导的抗病性,从而使植物能够利用微生物组编码的基因和功能。2024-03-01 -
Cell | CUHK于君团队最新研究成果,除了幽门螺旋杆菌,还有你不知道的胃癌致病因子?胃癌(Gastric cancer, GC)是全球第五大常见癌症,也是导致癌症死亡的主要原因。幽门螺杆菌(Helicobacter pylori, H. pylori)是胃癌的主要危险因素,被列为I型致癌物。2024-02-05 -
百趣生物院士专家工作站——邓春晖教授签约仪式顺利举行2024年1月18日,上海百趣生物院士专家工作站一邓春晖教授签约仪式在上海百趣生物医学科技有限公司(以下简称百趣生物)总部顺利举行。复旦大学邓春晖教授、百趣生物CEO邓军亮等出席签约仪式。2024-01-22 -
项目文章 | 蛋白质组学:看蚕豆-小麦间作系统如何击败尖孢镰刀菌与苯甲酸的威胁蚕豆(Vicia faba L.)是中国西南地区最重要的豆科作物之一。但长期单作,会导致蚕豆枯萎病发病率升高,产量和品质下降。已有研究表明,蚕豆与小麦间作可有效缓解蚕豆的自毒作用,抑制蚕豆枯萎病的发生。2024-01-18 -
百趣助力乳腺癌亚型新解析,开启乳腺癌治疗新篇章!百趣提供技术服务:非靶标代谢组+脂质组学2023-11-21



