

标题:Major quality regulation network of flavonoid synthesisgoverning the bioactivity of black wolfberry
发表期刊:New Phytologist
影响因子:8.1
合作单位:西北农林科技大学
百趣提供服务:PRM精准植物广靶
研究背景
本研究聚焦黑枸杞类黄酮合成的品质调控网络及生物活性机制,对比五大主产区样品发现,青海产黑枸杞的抗氧化与抗炎活性最优,这与山奈酚-3-O-芸香糖苷(K3R)等八种类黄酮的富集密切相关。青海黑枸杞类黄酮合成通路更活跃,LrFLS、LrCHS等基因的上调表达推动了K3R和芦丁的积累。转录因子LrMYB94可调控LrFLS、LrCHS和LrF3H,LrWRKY32直接激活LrCYP75B1,且二者互作能促进芦丁合成。过表达这两个转录因子的转基因黑枸杞,K3R和芦丁含量及药用活性均提升,且该调控网络具有光响应特性,说明光照强度对黑枸杞药用品质的重要性,为高品质黑枸杞遗传育种奠定了基础。
研究结论
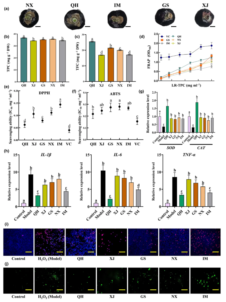
01.不同产区和枸杞的生物活性物质组成
鉴定了不同产区黑枸杞的农艺性状,并测定了这些枸杞的生物活性。结果显示,青海黑枸杞果实体积和鲜重最大(图1a);青海黑枸杞的总酚含量(TPC)和总类黄酮含量(TFC)显著高于甘肃、内蒙古、新疆、宁夏产区(图1b-c)。五大产区黑枸杞的抗氧化活性显示,青海黑枸杞的铁还原能力(FRAP)最强,对DPPH、ABTS自由基的清除能力最优,其抗氧化活性显著优于其他产区及阳性对照维生素C(VC),证实其抗氧化潜力突出(图1d-f)。通过细胞实验可知,青海黑枸杞提取物能最有效上调氧化炎症模型细胞中SOD、CAT等抗氧化酶基因表达,抑制IL-1β、IL-6、TNF-α等炎症因子过度表达,同时显著缓解H2O2诱导的细胞凋亡和活性氧积累,体现出最优的抗炎和细胞保护活性(图1g-j)。
以上结果说明,产区差异导致黑枸杞的酚类/类黄酮积累和药用生物活性分化,青海产区黑枸杞因更高的活性成分含量,具备最优的抗氧化、抗炎功能。

图1. 五个地区黑枸杞提取物的抗炎和抗氧化活性
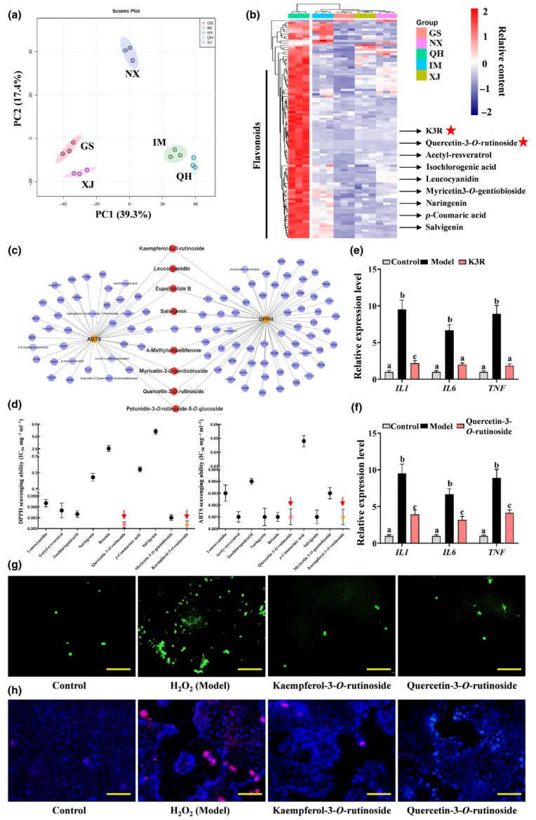
02.K3R和芦丁是黑枸杞的核心生物活性代谢物
通过代谢组学分析得知,五大产区黑枸杞的代谢物组成差异显著(图2a),从中筛选出8种与抗氧化活性高度相关的核心类黄酮,其中K3R和芦丁富集度最高、相关性最强(图2b-c)。接着,通过体外活性实验和细胞实验证实,K3R和芦丁的DPPH/ABTS自由基清除能力最优,且能有效抑制炎症因子过度表达,清除活性氧、缓解细胞凋亡,无细胞毒性(图2d-j)。
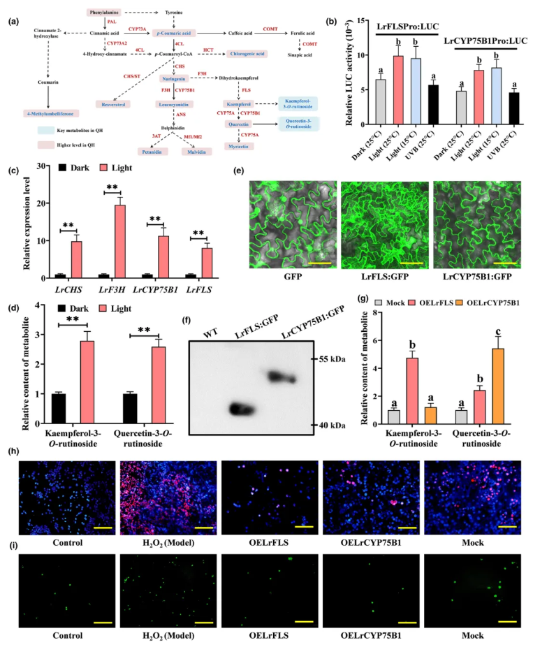
从黄酮合成通路可知,LrCHS、LrF3H、LrFLS、LrCYP75B1是K3R和芦丁合成的关键限速酶基因,青海黑枸杞中该通路处于高活性状态(图3a);荧光素酶实验证实,LrFLS和LrCYP75B1的表达仅受光照诱导,低温、UVB对其无显著调控作用(图3b)。基因表达和代谢物含量变化显示,光照处理能显著上调LrFLS、LrCYP75B1等合成基因的表达,同步提升黑枸杞叶片中K3R和芦丁的含量,证实其合成的光响应特性(图3c-d);又通过瞬时过表达验证表明,过表达LrFLS可显著提升K3R和芦丁含量,过表达LrCYP75B1能特异性提升芦丁含量,且过表达株系提取物的抗炎、抗氧化活性同步增强,直接验证合成基因的功能(图3g-i)。

图2. K3R和芦丁对黑枸杞果实抗氧化与抗炎活性的贡献

图3. K3R和芦丁的LrFLS与LrCYP75B1基因上调提升了黑枸杞果实的抗氧化与抗炎能力
03.黑枸杞中参与调控LrFLS和LrCYP75B1基因表达的主动调控网络
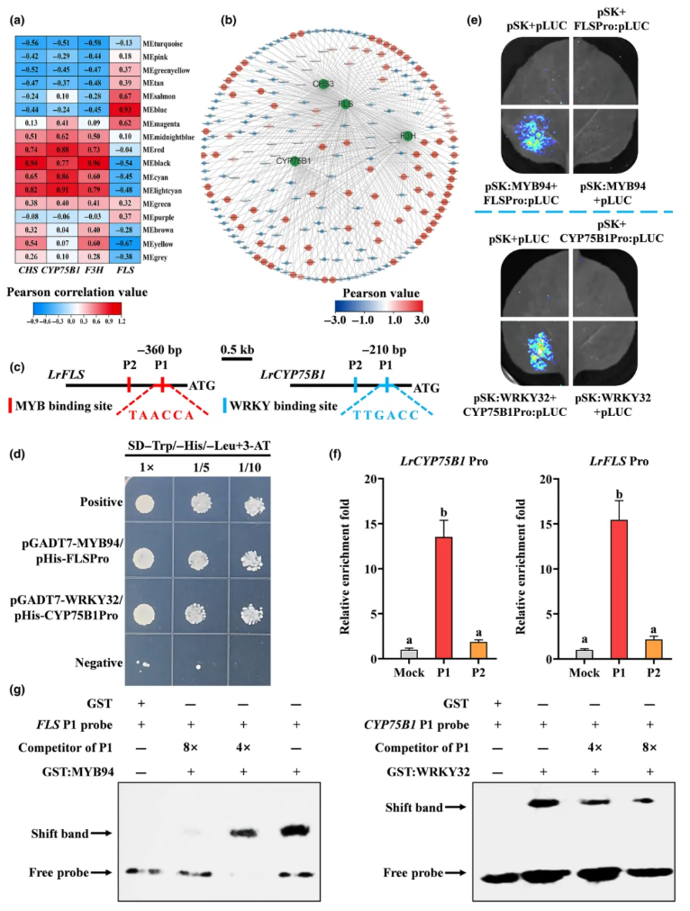
研究通过WGCNA分析构建了LrFLS和LrCYP75B1的共表达调控网络,发现MElightcyan和MEblack模块中的转录因子与二者表达高度相关(图4a),从而进一步锁定LrMYB94和LrWRKY32为枢纽转录因子,分别与LrFLS、LrCYP75B1的表达关联性最强,推测二者为类黄酮合成的关键调控因子(图4b)。启动子顺式元件分析显示,LrFLS启动子含MYB结合位点(TAACCA),LrCYP75B1启动子含WRKY结合位点(TTGACC),为二者的调控关系提供分子基础(图4c);酵母单杂交实验证实,LrMYB94可与LrFLS启动子结合,LrWRKY32可与LrCYP75B1启动子结合,且结合具有特异性(图4d);荧光素酶报告实验在烟草叶片中验证,LrMYB94能激活LrFLS启动子的荧光素酶活性,LrWRKY32能激活LrCYP75B1启动子的荧光素酶活性,直接证明二者的正向调控作用(图4e);ChIP-qPCR实验在黑枸杞转基因愈伤组织中证实,LrMYB94在体内可特异性富集LrFLS启动子的P1区域,LrWRKY32可特异性富集LrCYP75B1启动子的P1区域(图4f);EMSA体外验证表明,LrMYB94能直接结合LrFLS启动子P1探针,LrWRKY32能直接结合LrCYP75B1启动子P1探针,且结合可被未标记探针竞争性抑制,明确二者的直接结合关系(图4g)。

图4. LrMYB94和LrWRKY32可直接结合于LrFLS与LrCYP75B1基因的启动子区域,调控K3R芦丁的合成
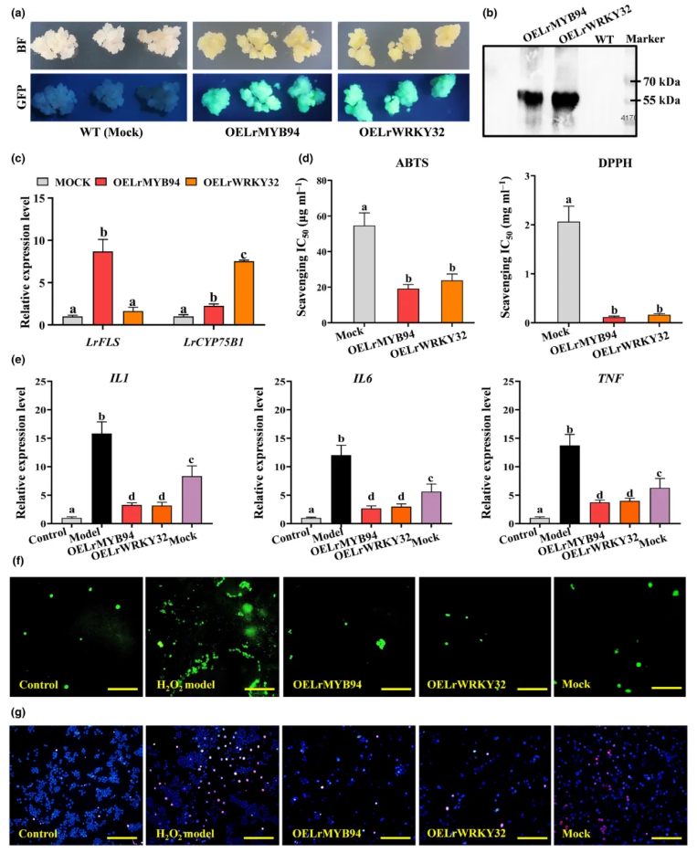
04.LrMYB94和LrWRKY32促进黑枸杞中生物活性物质的积累
构建LrMYB94和LrWRKY32过表达(OELrMYB94/OELrWRKY32)的黑枸杞愈伤组织,通过GFP标签示踪和WB验证,证实两个转录因子在转基因材料中稳定表达;RT-qPCR结果显示,OELrMYB94愈伤组织中靶基因LrFLS的表达量显著上调;OELrWRKY32愈伤组织中靶基因LrCYP75B1的表达量显著升高,直接印证二者对下游合成基因的正向调控作用(图5a-c)。体外活性实验和细胞实验表明,OELrMYB94和OELrWRKY32愈伤组织提取物的ABTS、DPPH自由基清除能力显著优于野生型,证实转录因子过表达可增强黑枸杞的抗氧化活性;转基因材料提取物可更高效地清除模型细胞内的活性氧(绿色荧光减弱),缓解 H2O2诱导的细胞凋亡(红色荧光减少),体现出更强的细胞保护活性(图5e-g)。

图5. LrMYB94和LrWRKY32促进黑枸杞中生物活性物质的积累
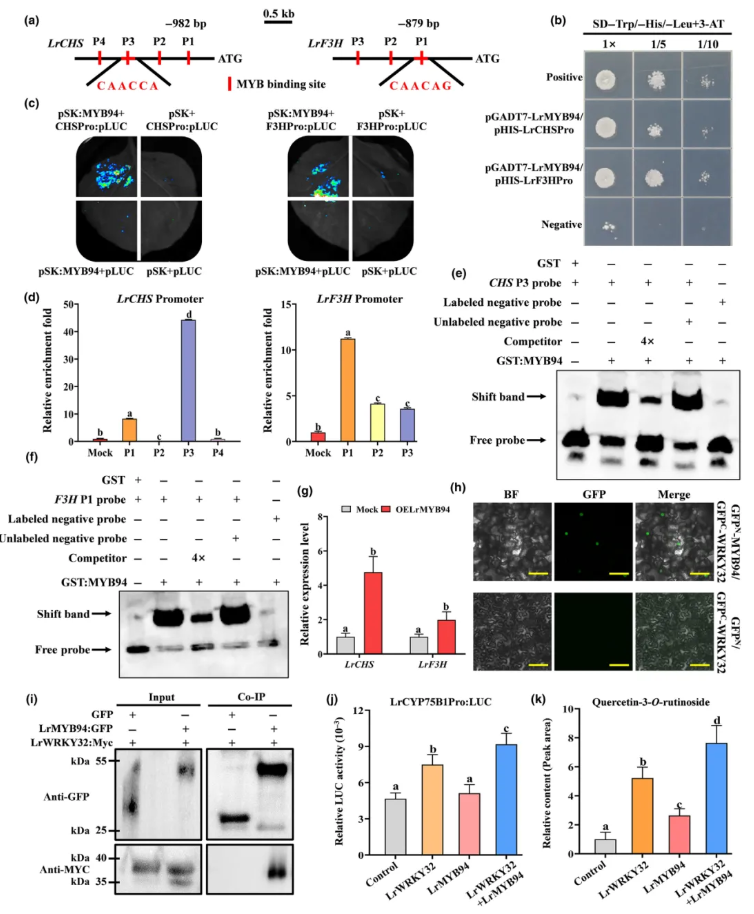
05.LrMYB94在黑枸杞类黄酮合成调控中发挥多重作用
启动子顺式元件分析显示,LrCHS和LrF3H启动子均含多个MYB结合位点,为LrMYB94的调控提供分子基础(图6a);酵母单杂交和荧光素酶报告实验证实,LrMYB94可直接结合LrCHS和LrF3H的启动子并激活其表达(图6b-c);ChIP-qPCR表明,LrMYB94在体内主要结合LrCHS启动子的P3位点和LrF3H启动子的P1位点(图6d);EMSA体外验证表明,LrMYB94可特异性结合LrCHS-P3和LrF3H-P1位点的CAACCA核心元件,突变该元件后结合失效(图6e-f);RT-qPCR结果显示,OELrMYB94材料中LrCHS和LrF3H表达量显著上调,解释了LrMYB94过表达能同时提升K3R和芦丁含量的原因(图6g)。BiFC实验和Co-IP实验证实,LrMYB94与LrWRKY32可在植物细胞核内直接相互作用(图6h);荧光素酶报告实验显示,LrMYB94与LrWRKY32共表达时,LrCYP75B1启动子的荧光素酶活性显著高于LrWRKY32单独表达组,表明LrMYB94能增强LrWRKY32的转录激活能力(图6j);LrMYB94与LrWRKY32共过表达的黑枸杞叶片中,芦丁含量显著高于单一转录因子过表达组,证实二者互作可协同促进芦丁合成(图6k)。

图6. LrMYB94在黑枸杞类黄酮合成调控中发挥多重作用
研究总结
本研究明确青海黑枸杞因类黄酮合成通路更活跃、光照强度更高,富集K3R和芦丁,故药用活性最优;证实这两种代谢物是黑枸杞抗氧化、抗炎的关键物质。阐明转录因子LrMYB94(多效调控LrFLS等基因)与 LrWRKY32(特异性调控LrCYP75B1)构成光响应核心调控模块,二者互作可增强调控效果。强调该调控网络的光响应特性,指出光照强度是青海黑枸杞高品质的关键环境因子,同时提出这些关键基因可作为分子育种靶点,为高品质黑枸杞培育及规范化栽培提供理论支撑。




