
英文标题:An exposome atlas of serum reveals the risk of chronic diseases in the Chinese population
中文标题:中国人群血清暴露组图谱揭示慢性病风险
发表期刊:nature communications
影响因子:15.7
01.研究背景
“暴露组”(Exposome)作为基因组的补充,旨在全面刻画个体从胚胎期至生命终点的环境化学暴露历程及其对慢性病的深远影响。
然而,传统监测方法中,“血液暴露组” 虽采用 “自上而下” 的靶向策略,但依托的气相色谱 - 串联质谱(GC-MS/MS)、液相色谱 - 串联质谱(LC-MS/MS)等技术,仅能检测少量具有相似性质或结构的化学物质(如有机氯农药、有机磷农药、全氟烷基物质等),难以应对现实世界中多类别化学混合暴露的复杂性(即 “鸡尾酒效应”)。
同时,不同人群(基于年龄、性别、教育及收入水平等划分)的暴露水平与风险分布差异显著,但大规模一般人群队列中,慢性病(如高血压、糖尿病、高脂血症、高尿酸血症等)的环境病因研究亟需突破单一化学物质分析的局限,以关注真实浓度下混合暴露的 “鸡尾酒效应”。
本研究通过建立覆盖 267 种常见环境化学物质、筛选出 74 种高频检出物质的多平台检测体系,结合 5696 人的血清样本与流行病学数据,首次系统解析了中国人群血清暴露组的特征及其与慢性病风险的关联,为疾病预防与精准干预提供了关键资源。
02.研究概述
通过大规模人群与系统化化学检测,本研究揭示了血清暴露组与慢性病风险的关键联系,具体工作内容如下:
通过血清暴露组的全面表征,在中国 15 个省份招募的 5696 名参与者中,发现 74 种检出频率 > 50% 的化学物质,被确定为与慢性病风险密切相关的 “关键目标”(图 1a);
通过流行病学因素分组,发现血清中化学物质的残留水平在不同人群(如慢性病患者与健康人、不同性别或年龄段)中存在显著差异,凸显出环境暴露的异质性(图 1b);
通过结合单暴露和多暴露模型(WQS、q g-comp、BKMR),暴露与慢性病风险之间的稳健关联被建立,并指明了与慢性病风险相关的化学残留物(图 1c)。

图1. 研究概述
03.研究结果
01.血清化学物质的确定与批次处理
从 GC-MS/MS 和 LC-MS/MS 双平台检测的 267 种环境化学物质中,筛选出 74 种高频暴露物,这些化学物质在超过 50% 的血清样本中被检出(表 1)。
这 74 种化学物质构成了本次研究分析慢性病风险的核心目标。此外,为确保数据的科学性,整个实验过程严格按照标准流程执行,每个分析批次均包含校准曲线(覆盖低中高浓度以保证准确性)、质控样本(验证数据稳定性,相对标准偏差 RSD<30%)和实际样本,校准曲线覆盖低中高浓度以保证准确性,质控样本验证数据稳定性(RSD<30%),确保了数据的可追溯性和分析过程的标准化。

表1. 人血清中74种高频暴露物的浓度水平
02.流行病学因素与血清暴露水平的关联
考虑到化学物质的接触和积累在不同人群中差异巨大,本研究探讨了血清暴露水平与流行病学因素(如地区、性别、年龄、其他社会因素(如教育、收入)和生活方式(如吸烟、饮酒))之间的具体关系。
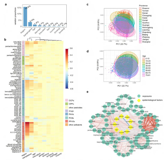
其中,地区是影响人类血清暴露水平的主要因素,它解释了 15.6% 的暴露变异(图 2a)。在地区因素中,受影响最大的化学物质是全氟烷基物质(PFASs)(图 2b)。
此外,年龄也是一个重要的因素,其解释了 1.4% 的暴露变异。除了地区和年龄外,其他因素对暴露水平的影响相对有限(图 2a-b)。在主成分分析(PCA)中,仅不同地区和年龄的样本存在着显著分离趋势(图 2c-d)。
尽管人类血清暴露水平与流行病学因素显著相关,但它们的关联性远不如同一类别中的化学物质。其中,PFASs 展示了最强的关联,其次是有机氯农药(OCPs)、多氯联苯(PCBs)和多环芳烃(PAHs)(图 2e)。
因此,同一类别的化学物质很可能来自相似的污染源。

图2. 基础流行病学因素与暴露水平的相关性分析
03.基于地区、年龄及其他因素的人类血清暴露物分布特征
鉴于地区是影响人类暴露水平最重要的因素,将人群按地区划分探索暴露物分布特征。
总体而言,总血清化学物浓度最高的是上海,其次为浙江、江苏和山东等东部沿海工业发达地区,最低的是陕西和贵州等内陆工业较少地区(图 3a),这与区域污染差异及扩散规律相关。各类暴露物中,药物浓度最高,其次是 PFASs(全氟烷基物质),且二者省间差异显著(图 3b)。
年龄也是重要影响因素,各年龄段暴露水平研究显示(图 3c-e):大多数化学物(如 OCPs(有机氯农药)、PFASs)随年龄增长积累增加,其中 β-HCH、p,p’-DDE、IBA 在 70 岁以上人群浓度最高,PFASs 中 PFOS、PFOA 等 50 岁前随年龄增长而增加(图 3d);反之,10 岁以下儿童血清中 Cyclamic acid(环己基氨基磺酸)、Acesulfame(安赛蜜,糖替代品)残留最高(图 3e)。
此外,其他因素也影响血清暴露水平:
教育和收入水平提高,PAHs(多环芳烃)、OCPs、PCBs(多氯联苯)等浓度增加;
女性 OCPs 水平高于男性,PFASs 和邻苯二甲酸酯水平低于男性;
男性中,饮酒者多种化学物(尤其是六种 PFASs 和糖替代品)浓度高于不饮酒者,吸烟无显著影响。

图3. 基于关键流行病学因素的暴露水平分层分析
04.与单一暴露相关的慢性病风险分析
为确定暴露与慢性病风险之间的关联,以及哪些化学物质是关键风险因素,由 9 个慢性病临床参数细分成的 12 种慢性病结局被深入分析。
透过这些疾病结局,多种 “暴露 - 疾病风险关联” 被进一步发现。其中,OCPs(有机氯农药)和 PCBs(多氯联苯)是高血压、糖尿病和代谢综合征的主要风险驱动因素;PFASs(全氟烷基物质)则与高脂血症、代谢综合征和高尿酸血症的风险显著相关(图 4)。
在慢性疾病中,高脂血症是与最多化学物质相关的疾病,其相关亚型亦然(图 4a-d),其次是代谢综合征(图 4e),暗示着这些疾病最易受环境化学物质的影响。有趣的是,所有化学物质都对高尿酸血症的风险有着显著影响(图 4h),高血压及其相关疾病与化学物质的风险关系最弱(图 4j-l)。另外,总计 13 种化学物质对 5 种及以上疾病结局具有风险效应(图 5a)。
此外,为帮助识别和保护易感的患者亚群,不同年龄(青年、中年和老年)和性别群体对慢性病的易感性也被进一步分析。对于不同年龄群体(图 5b),老年群体的高脂血症暴露风险相对于中年群体更高,其风险因素主要是 PFASs 和 OCPs;同样地,这些化学物质也对老年群体的代谢综合征表现出更强的暴露风险。
对于不同性别群体(图 5c),高脂血症的暴露风险方面并未表现出性别差异,但几乎所有男性都面临代谢综合征的增加风险。

图4. 暴露物与慢性病关联的比值比(OR 值)分析

图5. 单一暴露因素与主要慢性病的风险关联
05.暴露混合物对相关慢性疾病的风险效应
为揭示暴露混合物对相关慢性疾病的风险效应,三种多暴露模型(WQS、q g-comp、BKMR)被用以挖掘暴露混合物与每种疾病结局之间的关联。
结果显示,高频暴露混合物对高尿酸血症、高脂血症和代谢综合征均有不良影响(图 6a-c)。此外,在上述三种多暴露模型中,OCPs、PFASs、邻苯二甲酸酯及其他农药均有重叠出现,进而被视为“优先风险化学物”(图 6d-i)。将这些“优先风险化学物”的混合物重新纳入 WQS 和 q g-comp 模型计算比值比(ORs),发现混合暴露的ORs显著高于单一化学物,暗示混合物存在着不可忽视的增效作用。
有趣的是,有几种“优先风险化学物”在单暴露模型中并没有显著风险(图 6d-f),亦证明多暴露模型识别风险化学物更加敏感,可作为单暴露风险分析的有力补充。
为了更好理解“剂量-风险”关系,上述“优先风险化学物”亦被进一步分析,可以看出,它们与慢性病风险之间呈现单调递增的非线性关联(图 6g-i)。
具体而言:
对于高尿酸血症,有7种在单暴露模型中具有显著风险效应。同时,所有暴露物的风险都随浓度增加而迅速上升,唯独 PFHxS 在低浓度时风险增加更快(图 6g)。
对于高脂血症,有 9 种物质在单暴露模型中具有显著风险效应。其中,Fipronil sulfone、PCB 138 和 PFHxS 在低浓度时风险增加更快,其余则在高浓度时风险上升更迅速(图 6h)。
对于代谢综合征,有 3 种物质在单暴露模型中具有显著风险效应。当高浓度时,它们的风险都表现出更快的增加趋势(图 6i)。

图6. 暴露混合物的风险及关键暴露因素与相关慢性疾病间的剂量-风险关系
04.研究小结
本研究系统性地揭示了人体血清中环境化学物的残留水平及其与主要慢性病(如高脂血症、代谢综合征)之间的明确关联。
这项发现不仅为污染治理和易感人群的保护提供了科学依据,还展示了“暴露组”概念在疾病预测中的巨大潜力。需要强调的是,本研究揭示的是关联性而非因果性,未来也仍需深入挖掘探讨。总的来说,这项研究为未来毒理学机制探索及长期流行病学研究提供了宝贵的资源,是连接环境暴露与人类健康风险的关键一步。
百趣生物暴露组学高通量靶标定量:实现了单样本同时检测近400种化合物的突破,全面覆盖抗生素、药物和个人护理产品、有机磷酸酯、多氟和全氟烷基物质、邻苯二甲酸酯、酚类污染物等11大类环境污染物。这项技术突破使我们在复杂基质样本分析中保持优异的抗干扰能力和重现性,为暴露组学研究提供了坚实的技术保障。



