

英文标题:A multi-omics molecular landscape of 30 tissues in aging female rhesus macaques
中文标题:衰老雌性恒河猴 30 种组织的多组学分子图谱
发表期刊:nature methods
影响因子:32.1
01.研究背景
作为进化上最接近人类的现存亲戚,非人类灵长类动物与人类在生理上有许多相似之处,包括与年龄有关的疾病模式。迄今为止,对非人类灵长类动物的衰老研究主要集中在单个组织内的单组学分析,涵盖所有主要组织系统的综合多组学分析仍然很少。衰老过程中转录、蛋白质和代谢物水平的变化是影响老年人健康的关键危险因素。
为了获得非人类灵长类动物全身组织衰老的完整图景,有必要考虑几乎所有主要组织,并检查它们随年龄的分子变化,这可能为组织衰老的特征和机制提供有价值的、多维的见解,对理解人类衰老具有重要意义。
在这项研究中,获得了17只3-27岁雌性恒河猴(Macacamulatta)30 种不同实体组织的多组学数据,包括转录组学、蛋白质组学和代谢组学,提供了非人类灵长类动物在不同分子水平上所有主要器官衰老相关变化的综合资源,揭示了衰老速度更快的组织及其潜在的分子机制。
长按二
02.研究结果
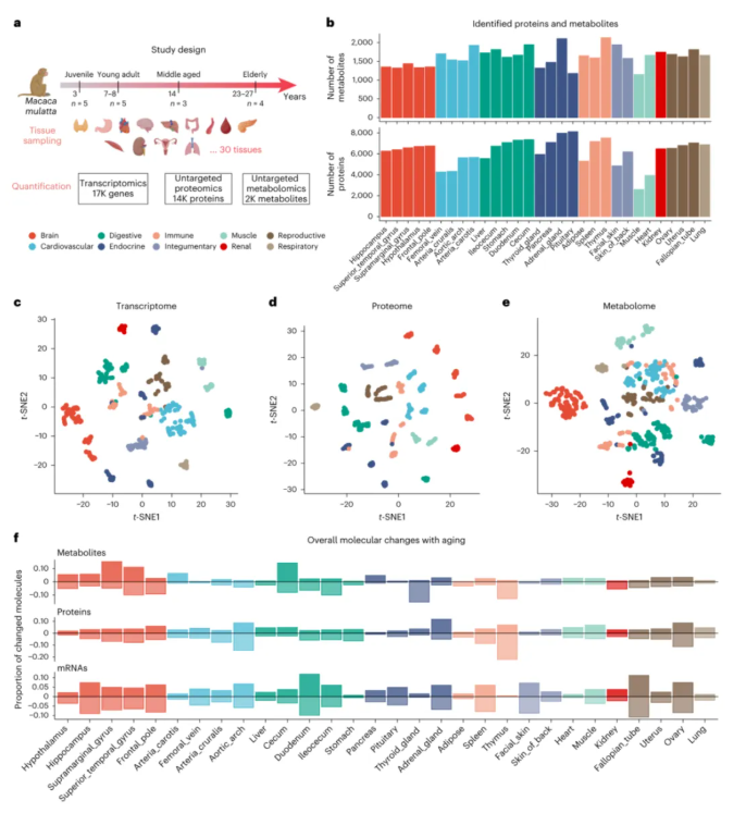
01.不同年龄恒河猴30个实体组织的多组学数据
研究设计和分组如图所示(图1a),绘制每个样本的转录组、蛋白质组和代谢组的图谱,显示在不同组织中识别的蛋白质和代谢物的数量不同(图1b)。
与之前研究一致,来自同一组织的样本分别通过转录组、蛋白质组或代谢组聚在一起(图1c-e)。

图1.研究设计和分子鉴定
02.老年恒河猴各组织的动态分子变化
通过对每个组织的所有个体使用了“分子丰度~年龄”的线性回归模型分析转录本、蛋白质和代谢物的变化。
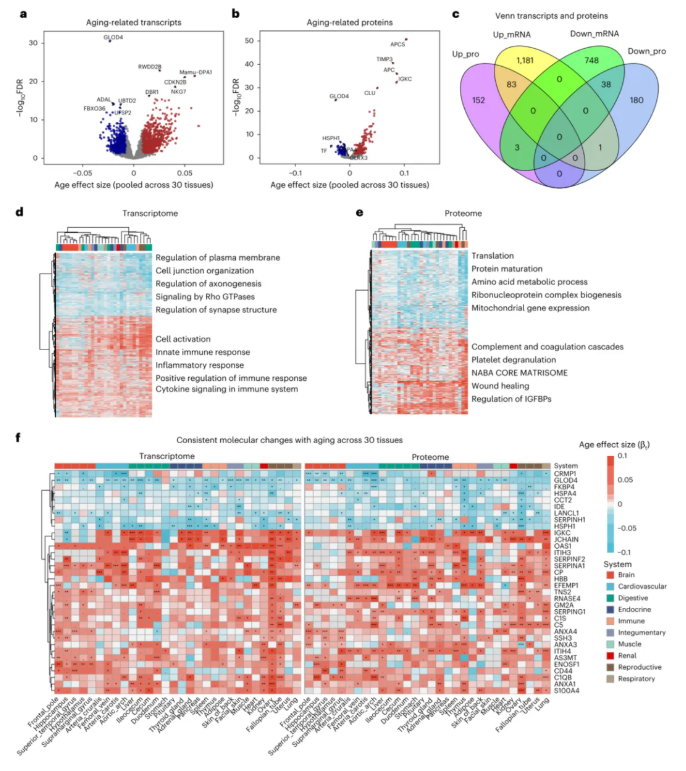
研究发现,平均8.9%的转录本、9.5%的蛋白质和7.7%的代谢物在衰老过程中表现出丰度差异(图1f)。再使用分子丰度~年龄+组织的混合线性回归模型,在多个组织转录组中发现1265个上调,789个下调(图2a),上调的mRNA在免疫系统中富集于细胞活化、先天免疫反应、炎症反应和细胞因子信号,提示免疫在组织衰老中浸润,下调的mRNA在质膜和细胞连接组织的调控中富集(图2d)。蛋白质组则有238个上调和219个下调蛋白(图2b)。上调的蛋白在补体和凝血级联以及血小板脱粒等炎症相关途径中富集,下调的蛋白在翻译、线粒体基因表达和蛋白质成熟中富集(图2e)。
进一步研究了转录组和蛋白质组之间一致变化的分子,鉴定出83个一致上调的分子和38个一致下调的分子(图2c)。持续上调最多的分子包括IGKC、CP和JCHAIN,而持续下调最多的分子包括GLOD4、HSPH1和LANCL1(图2f),提示它们可能是组织衰老的潜在分子标记物。
随后,研究了30个组织的衰老相关代谢物,发现11个上调,56个下调(图3a)。四氢化可的松在30个组织中随着年龄的增长而显著增加(图3b)。而硫酸睾酮(TS)、几种胆汁酸和吲哚随着年龄的增长而显著下降(图3b)。其中最显著的代谢特征是TS下调。而且最显著的负相关蛋白,如APC、APCS和CLU也是30个组织中最显著上调的衰老相关蛋白,而正相关蛋白GLOD4也是衰老过程中最重要的下调蛋白之一(图2b和3c)。
事实上,负相关蛋白富含上调的炎症相关蛋白(图3d-e)。综上所述,这些结果表明猕猴各组织中TS的降低与衰老相关的蛋白质变化,特别是衰老组织中炎症的上调高度相关。

图2.30个组织中的衰老相关转录物和蛋白质

图3. 30个组织中与衰老相关的代谢物
03.猕猴、小鼠和人类组织衰老模式的比较
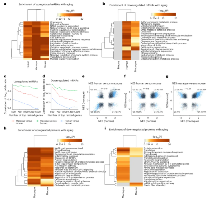
接下来使用与猕猴相同的过滤标准和方法检索来自17种小鼠组织的222个雌性样本的以及来自全球2299个女性的21种组织的转录组数据,发现在小鼠和人类中上调的mRNA在炎症相关通路中富集(图4a)。
这些结果表明,小鼠、猕猴和人类表现出相似的与衰老相关的上调mRNA分子特征,尤其是组织炎症增加。在下调的mRNA中,三个物种不仅共享极小部分重叠的mRNA,还发现小鼠与猕猴和人类相比具有不同的分子功能(图4b-d)。进一步评估三种物种之间年龄相关生物过程的相似性,结果一致表明,无论是上调基因还是下调基因,猕猴和人类之间的r值都高于小鼠和人类之间的r值(图4c-d),这表明猕猴和人类在衰老过程中比小鼠和人类共享更多的富集模式。
此外,使用所有基因进行基因集富集分析(GSEA),结果显示上调通路在所有三个物种中表现出高度的一致性,但下调通路表现出更多的差异(图4e-g)。
这些发现进一步支持了猕猴和人类之间更大的相似性,特别是在下调的生物过程中,强调了它们作为人类衰老研究模型的相关性。与mRNA类似,小鼠中的217种上调蛋白与猕猴中的GO具有相似的特性,包括炎症反应、补体和凝血级联反应以及中性粒细胞脱颗粒(图4h)。对于下调蛋白,只有三个蛋白重叠并且只有一小部分涉及这些下调蛋白的GO项共享(图4i)。这些结果提供了进一步的证据,证明小鼠中与衰老相关的下调蛋白与猕猴中的不同。

图4. 小鼠、猕猴和人类衰老过程中常见和特殊的分子变化
04分子衰老轨迹揭示了猕猴组织中不同的衰老类型
将猕猴不同组织的分子衰老轨迹分为八个簇(图5a)。尽管大多数组织在所有8个集群中都具有相似的衰老变化方向,但这些组织之间的轨迹是不同的(图5b)。
为了研究跨组织的异步衰老轨迹,研究者使用蛋白质组和代谢组数据,并应用三种不同的聚类方法对30个组织进行分类(图5c)。此外,为了测试观察到的组织衰老类型在数据集之间是否一致,研究者比较了蛋白质组学和代谢组学数据以及蛋白质组学、代谢组学和转录组学数据两种分类,一致地,分子轨迹的主成分分析显示两种组织类型之间存在明显的分离(图5d)。

图5. 恒河猴衰老的分子轨迹
05.两种类型的衰老组织之间存在明显的组织学变化和分子谱
在I型组织中,细胞衰老标志物p16和p21在老年组中均明显高于少年组和少年组(图5e-f)。在II型组织中,除了肺,其余四种组织的p16和p21随年龄增长没有一致的显著变化。
使用线性回归模型(分子丰度~年龄)计算了每种组织中蛋白质丰度的年龄效应大小。
结果发现,与II型组织相比,I型组织中有83种蛋白上调幅度更高,1018种蛋白下调幅度更明显(图6a)。I型中上调的蛋白富集于非整合素膜-ECM相互作用中,而下调的蛋白富集于RNA代谢和翻译中(图6b)。表明翻译可能与I型组织中特定的老化分子谱相关。

图6. 两种组织老化类型的不同分子特征
06mRNA对蛋白质降解的翻译效率随组织老化而变化
计算了每个基因的转录本表达多样性(TED)值,并将各组织中的差异转录本表达多样性(cTED)定义为所有个体的TED与年龄的线性模型的 β 系数。
结果表明,所有基因的cTED分布在不同组织中存在差异。通过cTED值的正负比值可以简单地区分两种类型的衰老组织(图6c),进一步发现不同组织间的平均 cTED 值与平均蛋白质年龄效应量(βt)呈高度相关,与 II 型组织相比,I 型组织的 cTED 值为负值或更小(图 6d)。这些结果均表明,cTED 值与组织特异性衰老密切相关。
03.研究结论
对人类近亲非人灵长类动物几乎所有主要组织的衰老模式进行系统研究,为人类衰老和潜在的抗衰老干预提供了有价值的见解。
通过生成和分析来自17个猕猴四个年龄阶段的30个组织的广泛的多组学数据(蛋白质组、代谢组和转录组),研究者提供了对这些非人类灵长类动物所有主要器官的衰老模式的全面了解。除了这个数据资源,研究者另外还建立了一个可推广的多组学集成框架,用于分子轨迹表征和组织分类,提供了一种方法学上的进步,对其他生物学背景具有广泛的适用性。


