

英文标题:Single-cell transcriptomes reveal spatiotemporal heat stress response in maize roots
中文标题:单细胞转录组揭示玉米根部热胁迫响应的时空动态
影响因子:15.7
发表的期刊:nature communications
研究背景
全球变暖和气候变化加剧了高温等非生物胁迫对主要粮食作物的影响,其中热胁迫被认为是限制农业生产的最关键因素之一。根系作为植物与环境的接口,在锚定、水分吸收和营养运输中起核心作用,但其响应热胁迫的细胞水平机制尚不明确。传统研究多基于整体组织水平的基因表达分析,无法捕捉细胞异质性,而单细胞RNA测序(scRNA-seq)技术的突破为解决这一难题提供了可能。本研究通过单细胞RNA测序技术,深入揭示了玉米根部对热胁迫的响应机制。这项研究不仅构建了玉米根尖的单细胞转录图谱,还识别了关键细胞类型(如皮层细胞)在热胁迫中的核心作用,并通过跨物种比较和基因突变验证,为作物耐热性改良提供了新靶点。
研究结论
01.单细胞转录图谱的构建与细胞类型鉴定
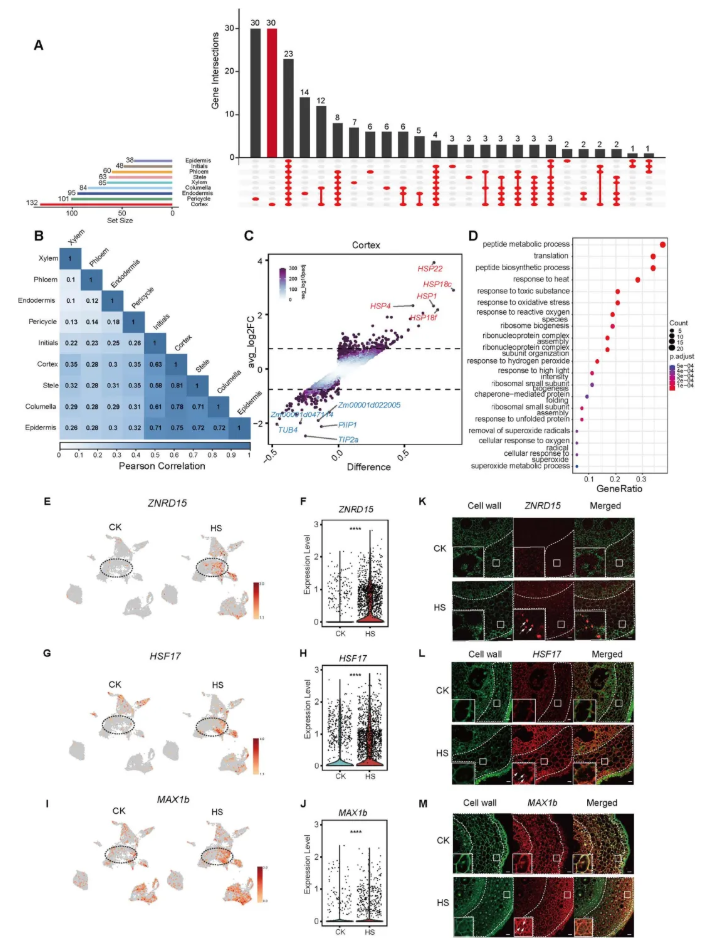
研究对暴露于热胁迫(42°C,2小时)的B73幼苗根尖进行了scRNA-seq分析,从两个对照样本和两个热胁迫(HS)样本中分别获得了7,741、9,001、9,202和9,159个根细胞。如图1所示,研究首先通过UMAP和t-SNE算法将细胞分为15个集群,对应9种主要细胞类型,包括表皮、皮层、中柱、内皮层、木质部、韧皮部、周皮、柱状组织和初始细胞。通过原位杂交验证了标记基因的特异性表达,如Zm00001d032822(表皮特异性)、Zm00001d012081(皮层特异性)等,确保了注释的准确性。热胁迫后,细胞类型的比例虽无显著变化,但特定标记基因的表达水平发生改变,提示细胞类型间存在差异响应。

图1. 热胁迫下玉米初生根尖单细胞RNA测序中的细胞类型聚类注释与差异
02.细胞类型特异性热胁迫响应
热胁迫后,9种细胞类型均表现出基因表达变化,但皮层细胞显示出最多的DEGs,其次是周皮和内皮层,表明皮层在热响应中起主导作用(图2A)。基因表达相关性分析显示,表皮、皮层、中柱和柱状组织之间的响应高度相似,而韧皮部、内皮层和周皮的响应模式则较为独特,反映了细胞类型特异性(图2B)。
GO富集分析表明,热胁迫诱导的基因主要参与多肽代谢过程、应激响应和热休克蛋白(HSP)通路。例如,HSP19、HSP24和HSP20在所有细胞类型中均被显著诱导(图2C-D),而皮质特异性基因如ZNRD15、HSF17和ZmMAX1b在热胁迫后显著上调,并通过原位杂交验证(图2E-M)。这些结果突显了皮层细胞在整合环境信号中的关键角色。

图2. 单细胞RNA测序突出显示了热胁迫响应的典型面与新增发现
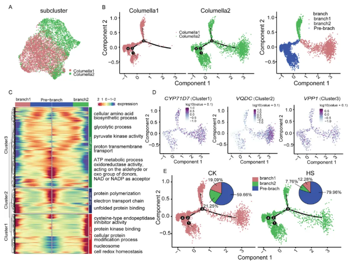
03.柱状细胞和皮层细胞的亚型与发育轨迹
研究在柱状细胞中识别出两种亚型:Columella1和Columella2(图3A),这在以往研究中未见报道。拟时序分析显示,Columella1细胞主要位于分支2和前分支阶段,而Columella2细胞集中于分支1,表明不同的发育轨迹(图3B)。分支点表达分析识别出1997个DEGs,分为三个功能簇:簇1(分支2)与氧化应激响应相关;簇2(分支1)与蛋白质代谢相关;簇3(前分支)与葡萄糖代谢相关(图3C)。值得注意的是,VQDC基因在Columella2中高表达,而VPP1在前分支阶段表达(图3D)。热胁迫后,柱状细胞的发育轨迹未发生显著改变(图3E),提示其响应可能更依赖于转录重编程而非发育路径变化。

图3 热胁迫(HS)下柱状细胞的重新聚类与伪时间轨迹分析
类似的,皮层细胞也分为两个亚型:Cortex1(偏向发育功能)和Cortex2(偏向应激响应)(图4A)。拟时序分析表明,发育轨迹从Cortex2细胞起始,向Cortex1细胞过渡(图4B-C)。GO富集分析显示,Cortex2高表达基因富集于DNA模板转录和蛋白质折叠等应激相关通路,而Cortex1基因与囊泡运输和GTP酶活性相关(图4D)。热胁迫后,皮层细胞的基因表达模式更接近Cortex2,且标记基因如CCDP1(Cortex1特异性)表达下降,而CSU632b(Cortex2特异性)表达上升(图4E-G),证实Cortex2在热响应中的主动性。

图4. 热胁迫下皮层细胞的重新聚类与拟时序轨迹分析
04.共表达网络模块揭示热胁迫调控机制
通过Hotspot分析,团队构建了15个共表达模块(M1-M15),其中12个模块的活性呈现出细胞类型特异性,并且这种特异性在热胁迫下尤为显著(图5A)。模块11与HS特异性关联,包含中柱中的热响应基因如TS2和DHN15,可能参与渗透胁迫和茉莉酸通路(图5B)。模块2与皮层相关,富含核糖体蛋白基因(如RPS5),并与ZmMAX1b互作,提示其在独脚金内酯生物合成和热响应中的作用。这些模块分析展示了单细胞数据在识别调控网络中的威力。

图5. 热胁迫响应中九个玉米根细胞类型的共表达相关性模块及关键差异表达基因分析
05.跨物种比较揭示热响应保守性
比较玉米、水稻和拟南芥的根单细胞数据,发现皮层、中柱、内皮层和表皮等细胞类型在物种间高度保守(图6A-D)。同源基因分析显示,玉米与水稻的保守基因富集于水解酶活性和囊泡运输通路,而玉米与拟南芥的保守基因涉及GTP酶活性和激酶活性(图6E-F)。在热胁迫下,玉米和拟南芥的皮层细胞共有75个上调同源基因(如HSP家族基因),参与蛋白质稳态调控(图6G-J)。此外,玉米皮层特有1288个上调基因,可能与更高的耐热性相关(图6M)。这些发现强调了根细胞类型在进化中的保守性,并为跨物种抗逆育种提供了依据。

图6. 玉米、水稻与拟南芥根尖单细胞转录组的比较分析
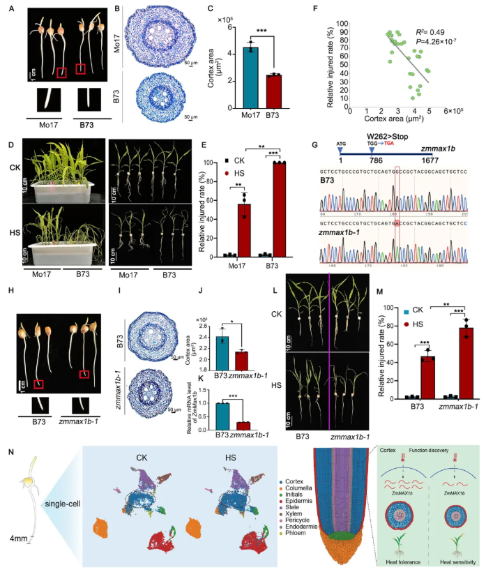
06.皮层大小与耐热性的遗传验证
皮层结构在非生物胁迫中起关键作用。研究检测了40个玉米自交系的根皮层大小,发现其与热害率呈负相关,即皮层越大,耐热性越强(图7A-F)。以皮层特异性基因ZmMAX1b为例,该基因在热胁迫下上调(图2I-J)。通过EMS突变体(zmmax1b-1和zmmax1b-2)验证,突变体表现出ZmMAX1b表达降低、根尖变细、皮层面积缩小、耐热性下降(图7G-M)。RNA-seq分析显示,突变体中1428个基因上调,411个下调,包括HSP基因和核糖体蛋白基因,且21.7%的皮层HS响应基因与突变体DEGs重叠(图7N)。这表明ZmMAX1b通过调控核糖体通路和应激基因影响耐热性。

图7. zmmax1b突变体在热胁迫下的功能验证
研究总结
本研究通过单细胞转录组学,首次在玉米根部揭示了热胁迫的细胞水平响应机制。皮层细胞作为主要响应者,其大小和基因表达重编程与耐热性直接相关,这一发现通过跨物种比较和突变体验证得到强化。研究不仅提供了高分辨率图谱,还识别了候选基因(如ZmMAX1b),为分子育种提供了靶点。
此外,跨物种保守性分析提示,核心标记基因(如ARL1b和VTE5)可能作为通用生物标志物,用于预测根系发育。然而,技术局限如原生质化潜在偏差仍需关注,未来可结合空间转录组技术提升分辨率。
总之,这项研究为作物抗逆改良提供了新思路:通过编辑特定细胞类型基因(如皮层相关基因),可优化根系结构,增强对高温等胁迫的韧性。随着单细胞技术在作物中的普及,类似图谱有望应用于小麦、水稻等重要作物,推动可持续农业发展。



