

文章标题:Integrated network pharmacology and multi-omics reveals GLUD1-mediated α-KG/Glu conversion in regulating amino acid metabolism: a mechanism of Dangua Fang against type 2 diabetes mellitus
发表期刊:Journal of Ethnopharmacology
影响因子:5.4
客户单位:福建中医药大学
百趣提供服务:AQ700(现已升级为AQ1100高通量靶标定量)、中药成分鉴定
研究背景
2 型糖尿病(Type 2 Diabetes Mellitus, T2DM)作为高发病率、高致残率的代谢性疾病,氨基酸代谢紊乱是其关键病理特征之一。三羧酸(TCA)循环是碳氮代谢核心枢纽,谷氨酸脱氢酶 1(GLUD1)介导的α-酮戊二酸/谷氨酸(α-KG/Glu)转化是连接TCA循环与氨基酸代谢的关键环节,其功能异常可能是T2DM代谢紊乱的重要诱因。拥有两千余年抗消渴应用历史的中药复方丹瓜方(Dangua Fang, DGF),已获批用于T2DM临床治疗,前期研究证实其可改善糖脂代谢与氨基酸代谢,但具体靶点与机制尚未明确。基于此,本研究聚焦T2DM氨基酸代谢紊乱的核心调控靶点,旨在阐明丹瓜方的干预机制,为T2DM综合治疗提供新的理论依据与潜在靶点。
研究概述

图1. 实验设计与工作流程
研究结论
01.GLUD1是T2DM中调控氨基酸代谢的关键靶点
成分鉴定与网络药理学分析显示,丹瓜方含1929种化学成分,核心类别为莽草酸类与苯丙素类、萜类和生物碱类,其中540种为血中移行成分(图2A-C)。通过多数据库筛选,获得丹瓜方相关靶点838个、T2DM相关靶点21452个,交集得到721个潜在作用靶点(图2D-F),PPI网络分析确认GLUD1核心靶点(图2G)。
KEGG通路富集分析表明,潜在靶点主要关联丙氨酸-天冬氨酸-谷氨酸代谢等氨基酸代谢通路(图2H)。选取丹瓜方6种核心血中移行成分与GLUD1进行分子对接,所有化合物结合能均低于-5.0 kcal/mol,证实二者具有强结合亲和力,明确GLUD1是丹瓜方调控T2DM的关键靶点(图2I)。

图2. 成分鉴定与网络药理学分析
02.丹瓜方可上调GLUD1蛋白的表达
蛋白质组学分析在三组样本中鉴定出6943种蛋白质,其中5801种可定量。主成分分析(PCA)显示各组样本聚类清晰、组间分离明显,提示模型大鼠肝脏蛋白质组发生显著改变,丹瓜方可部分逆转该变化(图3A)。与对照组相比,模型组GLUD1蛋白表达量显著降低,而丹瓜方干预可显著恢复其表达水平(图3B)。KEGG通路富集分析表明,差异表达蛋白主要富集于色氨酸代谢、酪氨酸代谢、维生素B6代谢等氨基酸代谢相关通路(图3C)。GO富集分析显示,差异蛋白参与的生物学过程包括水解酶活性正向调控、转移酶活性正向调控等;涉及的细胞组分以膜的整体组分和固有组分为主;分子功能涵盖氧化还原酶活性、NAD结合、酶激活剂活性等(图3D)。
综合网络药理学与蛋白质组学结果,证实GLUD1是T2DM中调控氨基酸代谢的核心靶点,丹瓜方可通过上调该蛋白表达发挥作用,为后续机制研究提供了实验依据。

图3. 蛋白质组学分析
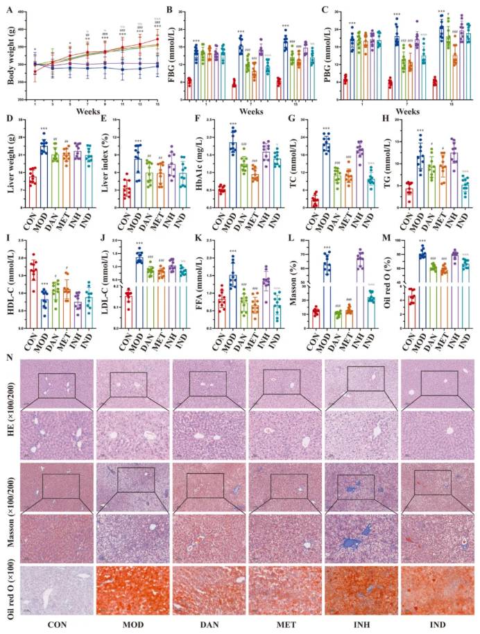
03.丹瓜方可改善T2DM大鼠的糖脂代谢异常
本研究共设置6组实验大鼠,分别为对照组(CON)、模型组(MOD)、丹瓜方组(DAN)、二甲双胍组(MET)、抑制剂组(INH)、抑制剂联合丹瓜方组(IND)。
与对照组相比,模型组大鼠体质量、高密度脂蛋白胆固醇(HDL-C)显著降低,空腹血糖(FBG)、餐后血糖(PBG)、肝重量、肝指数及糖化血红蛋白(HbA1c)、总胆固醇(TC)等多项糖脂代谢指标显著升高。
与模型组相比,丹瓜方组与二甲双胍组在实验第7~15周体质量、高密度脂蛋白胆固醇显著升高,同期空腹血糖、餐后血糖及上述异常升高的代谢指标均显著降低。
与抑制剂组相比,抑制剂联合丹瓜方组第7~15周体质量显著增加,空腹血糖、餐后血糖及糖化血红蛋白、总胆固醇等指标显著降低,高密度脂蛋白胆固醇、肝重量及肝指数有改善趋势但无统计学意义(图4A~K)。
04.丹瓜方可缓解T2DM大鼠肝脏病理性损伤
对照组大鼠肝脏HE、Masson、油红O染色均无明显异常,模型组、丹瓜方组等其余各组均出现肝小叶结构紊乱、肝细胞肿胀、胶原沉积及脂滴蓄积等病理改变,其中模型组与抑制剂组病变最为显著(图4N)。
定量分析显示,模型组胶原纤维和脂质沉积面积较对照组显著增加;丹瓜方组与二甲双胍组较模型组、抑制剂联合丹瓜方组较抑制剂组,上述病理指标均显著降低(图4L-N)。
该结果证实高糖高脂饮食联合STZ成功构建T2DM模型,丹瓜方可有效减轻糖尿病大鼠肝脏脂肪变性与纤维化,缓解肝组织损伤,改善肝病理状态的效果与二甲双胍相当。

图4. DGF对糖脂代谢的调节作用
05.丹瓜方可促进T2DM大鼠肝脏三羧酸循环
与对照组相比,模型组大鼠肝脏中CS、IDH、SDH三种关键酶活性显著降低,CIT、ICIT等循环中间产物及ATP、NAD等能量相关物质水平均下降,NAD⁺/NADH比值也显著降低。与模型组相比,丹瓜方组和二甲双胍组上述三种酶活性、多数中间产物及能量物质水平均显著升高,NAD⁺/NADH比值亦显著升高,仅SUC、NADH水平升高无统计学意义。与抑制剂组相比,抑制剂联合丹瓜方组仅CS活性、MAL、ATP、NAD⁺水平及NAD⁺/NADH比值显著升高,其余酶活性及代谢物水平虽有升高但无统计学意义(图5A–L)。
06.丹瓜方可上调T2DM大鼠肝脏GLUD1表达并促进α-KG/Glu转化
与对照组相比,模型组大鼠肝脏αKG水平显著降低、Glu水平显著升高,GLUD1的mRNA和蛋白表达也均显著下调。与模型组相比,丹瓜方组和二甲双胍组能显著升高αKG水平、降低Glu水平,同时显著上调GLUD1的mRNA和蛋白表达。与抑制剂组相比,抑制剂联合丹瓜方组的αKG水平显著升高、Glu水平显著降低,GLUD1的mRNA和蛋白表达也均显著升高(图5M–Q)。
上述结果证实模型大鼠的三羧酸循环和αKG/Glu转化过程均受显著抑制,而丹瓜方可通过上调肝脏GLUD1表达,促进αKG/Glu转化、增强三羧酸循环活性,进而改善2 型糖尿病的代谢异常。

图5. DGF对三羧酸循环及α酮戊二酸/谷氨酸(α-KG/Glu)转化的影响
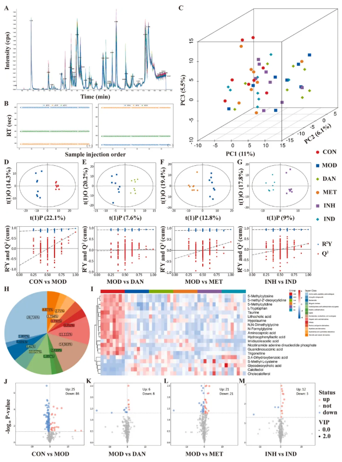
07.丹瓜方调控T2DM大鼠肝脏氨基酸代谢
本研究代谢组学分析经QC验证,数据采集稳定、质量可靠(图6A-B)。PCA结果显示6组样本组内聚集、组间分离清晰,模型组与对照组分离显著,证实造模成功诱导肝脏氨基酸代谢异常;丹瓜方组、二甲双胍组分布向对照组偏移,抑制剂组与抑制剂联合丹瓜方组亦明显分离,提示丹瓜方可改善代谢紊乱、逆转GLUD1抑制引发的代谢异常(图6C-G)。
采用有监督的OPLSDA模型分析,对照组与模型组、模型组与丹瓜方组/二甲双胍组、抑制剂组与抑制剂联合丹瓜方组均清晰分离,各组代谢谱差异显著;200次置换检验证实模型无过拟合,丹瓜方组Q²值偏低或与大鼠个体生物学差异相关(图6D-G)。从369种鉴定代谢物中筛选出148种差异代谢物,以氨基酸、多肽及其类似物为主,L-色氨酸、牛磺酸、次牛磺酸为糖脂代谢相关的核心差异代谢物(图6H-I)。火山图显示,模型组较对照组25种代谢物上调、86种下调;丹瓜方组较模型组6种上调、8种下调;二甲双胍组较模型组21种上调、21种下调;抑制剂联合丹瓜方组较抑制剂组12种上调、3种下调(图6J-M)。
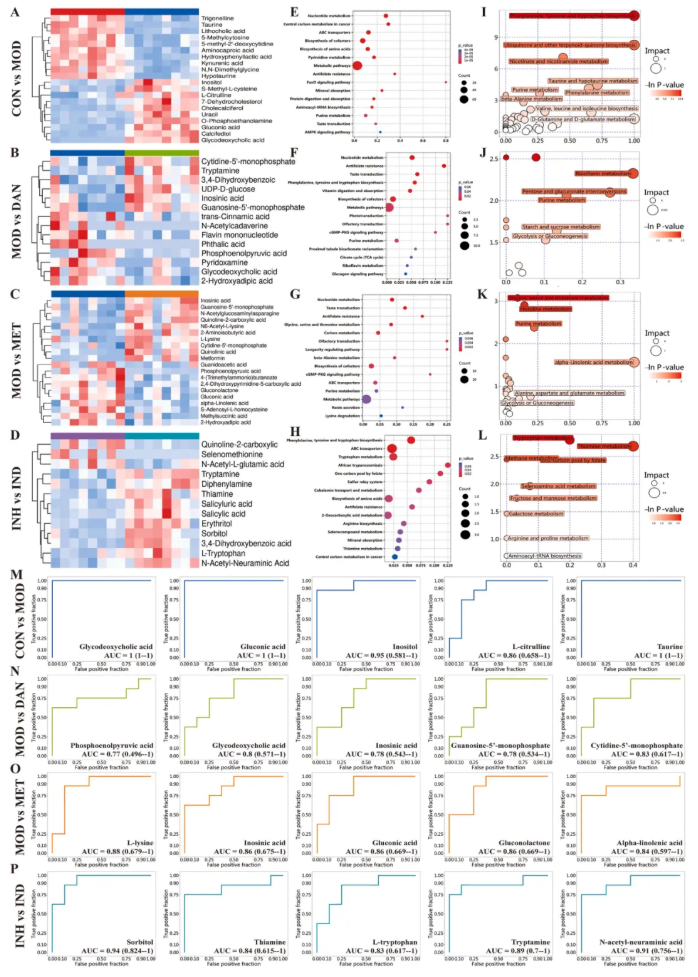
聚类热图进一步明确各组差异代谢物变化:模型组L-瓜氨酸等上调、牛磺酸等下调;丹瓜方组UDP-D-葡萄糖等上调、黄素单核苷酸等下调;二甲双胍组肌苷酸等上调、磷酸烯醇式丙酮酸等下调;抑制剂联合丹瓜方组硫胺素等上调、喹啉-2-羧酸等下调(图7A-D)。

图6. DGF对肝脏氨基酸代谢的影响
08.丹瓜方可促进T2DM大鼠肝脏三羧酸循环
KEGG富集分析显示各组差异通路具有特异性:对照组与模型组为总代谢通路、辅因子生物合成、ABC转运蛋白;模型组与丹瓜方组为代谢通路、辅因子生物合成、核苷酸代谢;模型组与二甲双胍组同前述对照组与模型组通路;抑制剂组与抑制剂联合丹瓜方组为ABC转运蛋白、色氨酸代谢、氨基酸生物合成(图7E–H)。
结合多分析方法及数据库鉴定关键通路,模型组苯丙氨酸/酪氨酸/色氨酸生物合成等通路的显著改变,提示其参与T2DM发病;丹瓜方组核黄素代谢、戊糖与葡萄糖醛酸相互转化、嘌呤代谢通路改变,二甲双胍组则为甘氨酸/丝氨酸/苏氨酸代谢等通路变化,抑制剂联合丹瓜方组以色氨酸、硫胺素代谢通路改变为主,上述通路为二者降糖关键靶点(图7I–L)。
ROC分析筛选出系列潜在标志物与靶点代谢物:20个T2DM诊断性代谢物、14个丹瓜方靶点代谢物、20个二甲双胍靶点代谢物,及13个GLUD1调控的丹瓜方特异性代谢物(图7M–P)。

图7. 差异代谢物、代谢通路及ROC分析
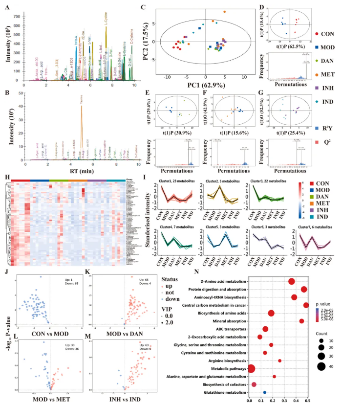
09.丹瓜方调控T2DM大鼠尿液氨基酸代谢异常
尿液代谢组学检测方法经验证,目标化合物峰形对称、分离效果佳,保留时间与峰形一致性良好,可准确反映尿液代谢物变化(图8A-B)。PCA与OPLS-DA分析显示6组样本组内聚集、组间分离清晰,各对比组均实现有效分离且模型无过拟合,证实T2DM可显著改变尿液代谢谱,丹瓜方与二甲双胍可有效逆转该异常(图8C-G)。
本研究共鉴定出71种尿液差异代谢物,D-天冬氨酸、牛磺酸、2-氨基异丁酸为与糖脂代谢密切相关的核心差异代谢物(图8H-I)。火山图显示,模型组较对照组1种代谢物上调、68种下调;丹瓜方组较模型组65种上调、4种下调;二甲双胍组较模型组33种上调、36种下调;抑制剂联合丹瓜方组较抑制剂组63种上调、6种下调(图8J-M)。KEGG富集分析表明,这些差异代谢物主要参与总代谢通路、D-氨基酸代谢及氨基酸生物合成(图8N)。

图8. DGF对尿氨基酸代谢的影响
研究总结
本研究整合多组学与网络药理学技术,结合T2DM大鼠模型及GLUD1抑制实验证实,GLUD1介导的α-KG/Glu转化是T2DM氨基酸代谢异常的核心机制。研究发现,丹瓜方可通过上调肝脏GLUD1表达,激活TCA循环、促进α-KG/Glu转化,显著改善模型大鼠糖脂代谢并减轻肝脏损伤;肝、尿代谢组学进一步显示,丹瓜方能有效逆转T2DM引发的氨基酸代谢紊乱,调控核黄素代谢、嘌呤代谢等脂类相关通路,其作用机制与二甲双胍存在明显差异。该研究明确了GLUD1为丹瓜方调控T2DM代谢的核心靶点,阐明了其改善碳氮代谢失衡的分子机制,为T2DM综合治疗提供了新策略。



