
英文标题:Short-chain fatty acids enhance muscle mass and function through the activation of mTOR signalling pathways in sarcopenic mice
中文标题:短链脂肪酸通过激活 mTOR 信号通路,改善肌少症小鼠的肌肉质量与功能
发表期刊:Journal of Cachexia, Sarcopenia and Muscle
影响因子:9.1
客户单位:香港中文大学
百趣提供服务:转录组测序、短链脂肪酸高通量靶标定量
研究背景
肌少症是一种与年龄相关的肌肉疾病,其特征是肌肉量减少、力量下降和运动能力减退,会导致更高的骨折率、死亡率及其他不良临床结局。
有证据表明,肌少症老年患者体内有益的肠道微生物代谢产物——短链脂肪酸(Short-Chain Fatty Acids, SCFAs)水平降低。
本研究通过临床前模型探究,补充 SCFAs 能否作为肌少症的有效治疗策略。
研究结果
肌少症老年小鼠的肠道菌群组成及短链脂肪酸干预后短链脂肪酸、脂多糖与结肠炎症因子的变化
通过 16S rDNA 测序分析肠道菌群,发现肌少症模型小鼠 SAMP8 与抗衰老小鼠 SAMR1 的肠道菌群 β 多样性存在显著差异,α 多样性无明显差异(图 1A);SAMP8 小鼠 Lachnospiraceae 科(及 Anaerostipes 属)丰度较高,Erysipelotrichaceae 科和 Lactobacillaceae 科丰度较低,而 SAMR1 小鼠的菌群丰度特征相反(图 1B)。
血清 SCFAs 检测显示,SAMR1 小鼠血清丁酸盐浓度显著高于 SAMP8 小鼠;经 SCFAs 干预后,SAMP8 小鼠血清丁酸盐浓度恢复至与 SAMR1 小鼠相近水平,同时丙酸盐浓度较干预前显著升高(图 1C)。
结肠 HE 染色及炎症细胞计数显示,SAMP8 小鼠结肠黏膜中中性粒细胞和嗜酸性粒细胞数量显著多于 SAMR1 小鼠,SCFAs 干预后炎症细胞浸润明显减少(图 1D)。
RT-qPCR 检测显示,SAMP8 小鼠结肠组织 IL-1β mRNA 表达显著升高,SCFAs 干预后该基因表达降低(图 1E)。
血清 LPS 检测显示,SAMP8 小鼠血清 LPS 水平显著高于 SAMR1 小鼠,提示其存在肠道屏障功能异常,而 SCFAs 干预可使 LPS 水平降低,改善肠道屏障功能损伤(图 1F)。

图1. SAMR1 与 SAMP8 小鼠肠道菌群特征及 SCFAs 干预后血清指标与炎症水平分析
SCFAs 干预后肠道功能相关指标及肠通透性蛋白的改善
通过 SCFAs 干预后,SAMP8 小鼠(SCFAs P8 组)血清丙酸盐浓度较对照组(CTL P8 组)显著升高,丁酸盐浓度达到与 SAMR1 小鼠(CTL R1 组)相近水平(图 1C)。
结肠炎症方面,SCFAs P8 组结肠组织中 il-1β mRNA 表达较 CTL P8 组降低,结肠黏膜中中性粒细胞和嗜酸性粒细胞数量显著减少(图 1D-E)。
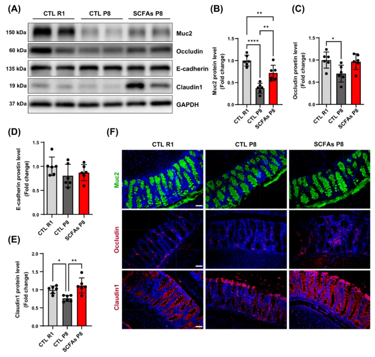
肠道屏障蛋白检测显示,SCFAs P8 组结肠组织中 Muc2 和 Claudin1 蛋白表达较 CTL P8 组显著升高,Occludin 和 E-cadherin 蛋白表达无显著差异,同时血清 LPS 水平较 CTL P8 组降低,表明 SCFAs 可改善肠道屏障功能(图 1F, 2A-E)。
此外,免疫荧光染色清晰显示 Muc2、Claudin1 及 Occludin 在肠道组织中的定位,进一步证实 SCFAs 对肠道屏障的改善作用(图 2F)。

图2. 肠道屏障蛋白的水平与定位
SCFAs治疗后肌肉表型的变化
通过肌肉质量检测发现,SCFAs P8 组小鼠胫骨前肌(Tibialis Anterior, TA)湿重较 CTL P8 组显著增加,其他下肢肌肉湿重无显著差异(图 3D)。肌肉功能方面,SCFAs P8 组小鼠握力、腓肠肌(Gastrocnemius, GAS)离体收缩的颤搐力和强直力较 CTL P8 组显著提升,达到接近 CTL R1 组的水平(图 3B-C)。
跑步机耐力测试显示,SCFAs P8 组小鼠跑步距离和跑步时间显著延长,抗疲劳能力较 CTL P8 组提升(图 3E)。
肌肉糖原检测表明,SCFAs P8 组小鼠股四头肌(Quadriceps, QUA)肌肉糖原含量较 CTL P8 组提升,肝脏糖原含量在各组间无显著差异(图 3F)。值得注意的是,SCFAs 干预对小鼠体重、每日饮水量和食物摄入量无显著影响(图 3A)。

图3. CTL R1、CTL P8 和 SCFAs 处理的 P8 小鼠的肌肉表型
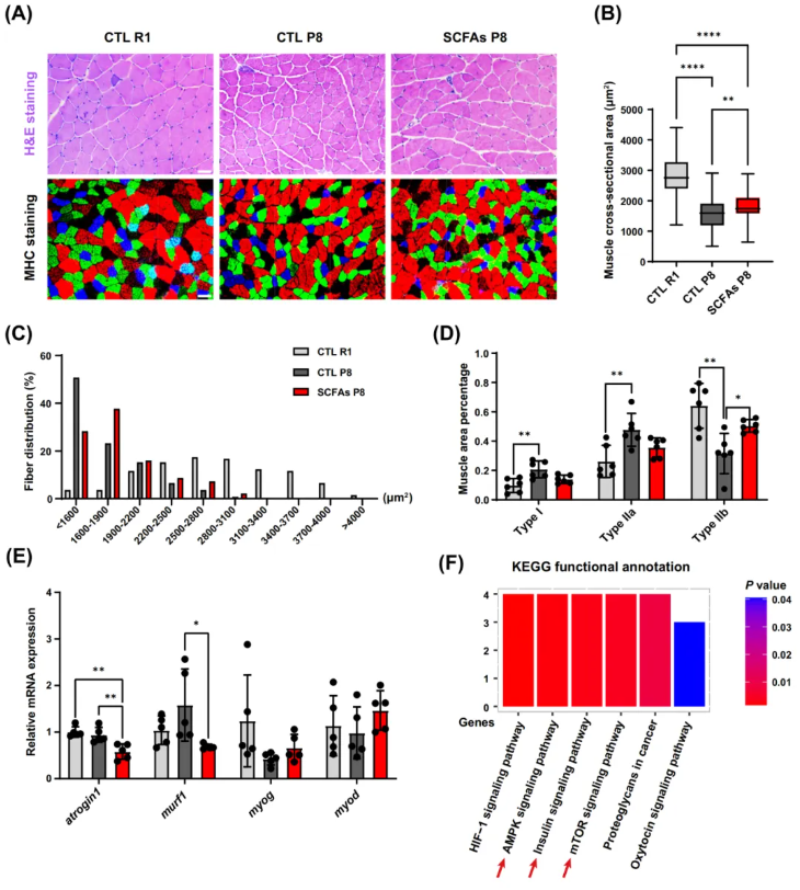
SCFAs干预对小鼠肌纤维特性的调节作用
肌纤维形态与类型分析显示,CTL R1 组小鼠 GAS 肌纤维横截面积(Cross-Sectional Area, CSA)最大,SCFAs P8 组 GAS 肌纤维 CSA 较 CTL P8 组显著增大,但仍低于 CTL R1 组(图 4A-C)。
MHC 染色结果表明,CTL P8 组小鼠 GAS 肌肉中 I 型(慢肌)和 IIa 型(快氧化肌)肌纤维面积占比较高,IIb 型(快肌)肌纤维面积占比较低;SCFAs 干预后,SCFAs P8 组 IIb 型肌纤维面积占比较 CTL P8 组显著升高,I 型和 IIa 型肌纤维面积占比无显著变化(图 4A, D)。
肌萎缩相关基因检测发现,SCFAs P8 组小鼠 EDL 肌肉中 atrogin1 和 murf1 mRNA 表达较 CTL P8 组显著降低,肌生成相关基因(myod、myog)mRNA 表达在各组间无显著差异(图 4E)。

图4. 肌纤维特征和基于肌肉转录组的组间功能注释
SCFAs干预调控肌肉功能与代谢的分子机制(体内实验)
TA 肌肉转录组测序结果显示,与 CTL P8 组相比,SCFAs P8 组有 49 个基因显著上调、17 个基因显著下调;KEGG 通路注释发现,差异基因主要富集于 HIF-1、AMPK、胰岛素和 mTOR 信号通路,此外还涉及催产素信号通路(图 4F)。
胰岛素生长因子(Insulin-like Growth Factor, IGF)相关基因检测显示,SCFAs P8 组小鼠 EDL 肌肉中 igf1、igf1r 和 igfbp3 mRNA 表达较 CTL P8 组显著升高,与 CTL R1 组水平相近(图 5A)。
AKT/mTOR 信号通路检测表明,SCFAs P8 组小鼠 TA 肌肉中 p-AKT(S473)、p-mTOR(Ser2481)磷酸化水平较 CTL P8 组显著升高,下游 S6K1 蛋白表达显著升高,4EBP1 磷酸化水平较 CTL P8 组显著降低(图 5B-C)。AMPK/PGC1α 信号通路方面,SCFAs P8 组小鼠 TA 肌肉中 p-AMPK(Thr172)磷酸化水平和 PGC1α 蛋白表达较 CTL P8 组显著升高;EDL 肌肉中线粒体生物发生相关基因 sirt1 mRNA 表达显著升高,nrf1 和 tfam mRNA 表达无显著差异;同时,SCFAs P8 组小鼠肌肉 mtDNA/nuDNA 比值较 CTL P8 组显著升高(图 6A-C)。
脂质代谢相关基因检测显示,SCFAs P8 组小鼠 EDL 肌肉中 pparδ mRNA 表达较 CTL P8 组显著升高,c/ebpα mRNA 表达无显著差异;GAS 肌肉染色显示,SCFAs P8 组肌内脂肪含量较 CTL P8 组显著降低(图 6D-E)。

图5. SCFAs 对胰岛素和 mTOR 信号通路的影响

图6. AMPK 活性、线粒体相关基因、肌肉脂肪和脂代谢基因的表达
SCFAs对C2C12肌细胞作用及机制(体外实验)
SCFAs 混合物(乙酸盐:丙酸盐:丁酸盐 = 60:25:15)以 0.5-4 倍标准浓度干预 C2C12 肌母细胞,未显著促进细胞增殖或产生明显毒性,仅高浓度(3-4 倍)组有细胞数量减少趋势(图 7A)。100 ng/mL LPS 可缩小 C2C12 肌管直径,而 SCFAs 能逆转该效应,且单独处理可增加肌管直径和核数(图 7B)。
基因层面,SCFAs 可降低肌管 atrogin1、murf1 mRNA 表达,升高 ppargc1α mRNA 表达,该趋势在 LPS 共处理组中同样存在(图 7C);蛋白层面,SCFAs 可降低 p-FoxO3a(Ser253)磷酸化水平和 Atrogin1 表达,LPS+SCFAs 组 Atrogin1 较 LPS 组有 2 倍降低趋势(图 7D-E)。60 nM 雷帕霉素(mTORC1 抑制剂)可显著升高肌管死亡率,完全阻断 SCFAs 对肌管的促进作用(图 8A-B)。
蛋白检测显示,SCFAs 可升高 p-mTOR(Ser2481)磷酸化水平和 S6K1 总量,但不影响 p-S6K1(Thr389)、p-4EBP1(Thr37/46)磷酸化;Rapa+SCFAs 组 p-mTOR、p-S6K1 磷酸化水平降低,4EBP1 表达升高(图 8C-D)。LPS + 雷帕霉素联合实验进一步证实,SCFAs 对肌管的保护作用依赖 mTOR 信号通路。

图7. C2C12 成肌细胞的增殖、肌管结构、mRNA和蛋白的表达

图8. C2C12 肌管结构及蛋白表达
研究背景
本研究证明,细菌代谢产物短链脂肪酸(SCFAs)可减轻年龄相关的肌肉丢失和功能障碍,体内和体外实验均显示其作用涉及与蛋白质合成相关的 mTOR 信号通路,同时调控 AKT/mTOR/S6K1、AMPK/PGC1α 通路,并通过改善肠道屏障功能、抑制炎症、调节脂质代谢及促进线粒体生成发挥协同作用。
转录组测序:对细胞或组织在某一状态下的全部 RNA 进行测定,凭借新一代高通量测序技术,它能快速获取海量转录本序列,精准识别可变剪接、新转录本等关键信息。无论是助力基础研究探索基因功能,还是为临床诊断提供分子层面依据,转录组测序都是强有力的科研工具,为解锁生命奥秘、攻克健康难题带来更多可能 。
短链脂肪酸高通量靶标定量:短链脂肪酸(SCFAs)是一类碳链长度为1-6个碳原子的有机脂肪酸,也称挥发性脂肪酸(VFA),主要包括乙酸、丙酸、丁酸、戊酸和己酸等。百趣生物基于GC-MS平台,采用内标法对乙酸、丙酸、丁酸等11种常见短链脂肪酸进行精准的定性定量分析,满足客户的科研需求。



