

英文标题:A combined study based on electronic tongue and untargeted metabolomics to reveal taste and metabolite profiles of different varieties wampee(Clausena lansium)
中文标题:基于电子舌与非靶标代谢组学的联合研究揭示不同品种黄皮(Clausena lansium)的风味与代谢物特征
发表期刊:Food Chemistry:X
影响因子:8.2
客户单位:中国热带农业科学院
百趣提供服务:非靶标代谢组学
研究背景
黄皮(Clausena lansium)是我国南方广泛栽培的药食两用水果,具有利尿消肿、生津止渴等功效。其果实富含维生素、氨基酸及多种生物活性成分,风味独特,可分为甜、甜酸、酸三种类型,不同品种间风味差异显著。然而,目前关于黄皮风味特征的系统研究仍较为有限,缺乏对不同品种间风味差异及其物质基础的整体解析。
代谢组学作为高通量分析手段,已在植物品种鉴别与功能成分筛选中发挥重要作用,但鲜有应用于黄皮品种分类与特征风味物质研究。此外,电子舌技术可客观表征食品的风味属性,若与非靶标代谢组学联合使用,则能为风味品质评价提供感官与分子水平的双重支撑。
在此背景下,本研究以同一苗圃来源的四个黄皮品种为对象,结合电子舌与UHPLC-QTOF-MS/MS、GC-TOF-MS非靶标代谢组学技术,系统分析了它们的风味特征与代谢物组成,并借助多元统计与代谢通路富集,筛选差异代谢物与潜在标志物,旨在为黄皮品种鉴别、风味品质评价及特色食品开发提供理论依据与数据支持。
研究亮点
(1)技术联用创新:将电子舌与UHPLC-QTOF-MS/MS+GC-TOF-MS联合解析黄皮,实现风味客观评价与代谢物全景覆盖,填补黄皮多组学联用研究空白。
(2)风味机制明确:系统揭示TCA循环、淀粉蔗糖代谢、抗坏血酸代谢是黄皮酸甜风味核心调控通路,阐明关键代谢物与风味品质的关联机制。
(3)应用价值突出:筛选出20个高鉴别力潜在生物标志物,可实现品种精准区分与溯源,同时明确不同黄皮品种适宜利用方向,为良种选育与高值化开发提供支撑。
研究结论
01.黄皮果实的重量、酸度、可溶性固形物及电子舌分析
首先,依据基础理化指标与电子舌传感器响应数据,四个黄皮品种(图1)的风味特征被逐一描述,各品种特点如下:
(1)YL组(圆梨黄皮):具备最高的可溶性固形物与酸度,但电子舌感知的甜味与鲜味最低。这种“高酸高固形物”的特征表明其口感浓郁但酸度突出,不适合鲜食,而是作为加工制品或提取物的优质原料。
(2)TH组(甜黄皮):表现出极低的酸度(其中A6、A9、A10样本酸度为0)和最高的甜味强度,属于典型的纯甜型鲜食品种。
(3)WH组(无核黄皮):果实最大且无核,具备最低的苦味,最符合消费者对便捷食用的偏好。
(4)JX组(鸡心黄皮):拥有最高的鲜味和固酸比,代表了具有丰富口感的典型日常消费品种。

图1. 四组黄皮样品
02.电子舌风味指标与品质指标的相关性分析及主成分分析
黄皮11种风味指标如图2所示。相关性分析(图2A)表明,酸度是主导黄皮风味的关键因子,与酸味(AHS)及鲜味(NMS)呈显著正相关,而与咸味(CTS)、甜味(ANS)及苦味(SCS)呈显著负相关,即高酸样品口感更酸、更鲜,但甜咸苦感较弱;而甜味增强时,咸味和苦味也同步增强。值得注意的是,可溶性固形物虽不影响电子舌直接测定的风味,但其与重量一样,也是影响消费者选择及口感醇厚度的重要理化指标。
主成分分析(图2B)显示,PC1贡献率为87.62%,PC2为11.31%,累计解释率达98.93%,表明PCA能有效解释黄皮的风味特征。从PCA散点图可见,A6、A9、A10三个样品聚为一类,与其他样品距离较远、明显分离。这三个样品酸度均为0,可溶性固形物相对最低,且在单果重、固酸比及风味特征上高度相似,结合图2B中它们远离其他样品的分布位置,进一步验证了其为清爽纯甜品种的特征。

图2. 电子舌头与黄皮的味道分析
03.黄皮非靶标代谢组学分析
借助UHPLCQTOFMS/MS与GCTOFMS联合非靶标代谢组技术,总计924种代谢物质被鉴定,检测维度完整、覆盖范围广泛。依据代谢物结构与性质,可将全部物质划分为15个主要类别并以饼图呈现(图3A)。类别构成上,脂质及类脂分子占比最高,是黄皮中最丰富的代谢物类型;其次为有机酸及衍生物,与果实酸味形成直接相关;有机氧化合物、有机杂环化合物、苯丙素类和聚酮化合物占比相近,均在9.3%-9.52%之间;苯类化合物占6.674%,参与香气与风味形成。此外,生物碱类、核苷类、木脂素类等占比较低,多为功能性活性成分;烃类、有机硫化合物等占比均不足0.2%,为微量成分;另有29.212%为未分类化合物,表明黄皮仍存在大量未知代谢特征。总体而言,黄皮果实代谢物组成以脂类、有机酸及其衍生物、有机氧化合物等为主,呈现出丰富的化学多样性。
04.代谢物与风味指标的相关性分析
针对11项风味品质指标与上述924种代谢物,研究通过相关性分析与聚类分析(图3B),系统解析了黄皮代谢物与风味品质间的内在关联机制。其中,聚类结果将风味指标聚为五类:Cluster I(酸度、酸味、鲜味)、Cluster II(可溶性固形物、固酸比)、Cluster III(重量)、Cluster IV(甜味、咸味、苦味)以及Cluster V(PKS、CPS);代谢物则聚类为4个簇:Cluster 1(糖苷、核苷、脂肪酸、生物碱)、Cluster 2(有机酸、生物碱、萜类)、Cluster 3(羟基脂肪酸、内酯、脂肪酸衍生物)、Cluster 4(脂质)。
相关性方面,Cluster 1代谢物与甜味、咸味呈正相关,是黄皮甜咸口感的物质基础;而Cluster 2代谢物则与酸度、酸味及鲜味呈显著正相关,主导了果实的酸鲜风味。此外,可溶性固形物与Cluster 3代谢物正相关,表明酯类物质构成了可溶性固形物的主要成分。值得注意的是,Cluster 4仅与果实重量相关,与风味指标无显著关联,表明脂质虽参与果实生长代谢但不显风味。简言之,黄皮的风味呈现具有明确的物质指向性:有机酸主导酸味,氨基酸与核苷贡献鲜味,糖类与糖苷提供甜味,而多酚与生物碱则是苦味的主要来源。这一发现从分子层面证实,黄皮独特的风味轮廓是由特定代谢物的种类及其浓度水平共同决定的。

图3. 黄皮代谢物分析及其与味觉指标的相关性
05.黄皮代谢物的PCA与OPLS-DA分析
对黄皮代谢物的主成分分析(图4A)发现,PCA未能有效区分4组黄皮:PC1与PC2仅能解释15.7%的原始数据特征,并且PCA仅能将A13和A33单独分开,其余样品存在明显重叠。因此,需要采用有监督模式的OPLS-DA进行判别分析,以排除非研究相关因素干扰,更精准地筛选差异代谢物。OPLS-DA得分图(图4B)显示,4组黄皮各自成簇、无重叠,证明该方法有效区分出不同品种的黄皮。为进一步细化差异,研究建立了成对比较模型(图4C),结果同样显示各组间均能独立分离。模型验证方面,6组OPLS-DA模型的R2Y值均大于0.95,Q2值均大于0.58,表明模型具有极高的解释能力和预测能力。此外,置换检验(图4D)中Q2Y截距小于−0.9,也证实了模型的稳健性与可靠性,排除了过拟合风险。这一系列分析为后续筛选具体的差异代谢物奠定了坚实的统计学基础。

图4. 黄皮代谢物PCA与OPLS-DA分析及相应置换检验
06.组间差异代谢物分析
基于严格的统计学阈值(VIP>1且p<0.05),研究探讨了不同黄皮品种组间的差异代谢物(图5A)。整体而言,不同品种之间的代谢差异程度存在显著区别:TH与YL组间的差异代谢物数量最多,表明两者在代谢层面区别最大;相比之下,WH与YL组间的差异最少,说明两者代谢特征较为相似;其余各组的差异代谢物数量介于两者之间,揭示了品种间复杂的代谢多样性。为进一步明确不同品种间共有的代谢特征,研究通过韦恩图(图5B)对六组两两比较结果进行交集分析,最终筛选出10种共有的重叠差异代谢物,涵盖了有机酸衍生物、生物碱、脂类以及糖苷类等多种化学物质。据推断,这些差异代谢物可能是黄皮果实中普遍存在的关键活性成分或标志性物质,对于维持黄皮的基础生物学功能或特定品质特征具有重要意义。

图5. 黄皮代谢物成对比较的差异分析
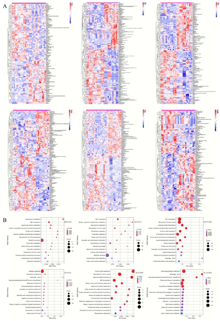
07.黄皮代谢物KEGG富集分析
结合聚类热图(图6A)与KEGG富集分析(图6B),4组黄皮差异代谢物的功能通路与风味调控机制被进一步揭示。结果而言,各组富集通路数量差异明显,例如TH vs WH与JX vs WH组均富集了11条极显著通路,涉及氨基酸代谢、ABC转运蛋白及生物碱合成等,而WH vs YL组仅富集1条甘油磷脂代谢通路。此外,在富集通路中,研究重点明确了决定黄皮酸、甜风味的关键代谢机制:①TCA循环与抗坏血酸代谢主导了酸度:YL和WH品种中柠檬酸与苹果酸含量极高,赋予其高酸特征,而TH品种含量最低,酸度较弱;②淀粉和蔗糖代谢通路决定了甜度:TH品种中蔗糖、葡萄糖等糖分积累最为丰富,呈现高甜口感;而JX品种糖分较低。

图6. 黄皮中差异代谢物及代谢途径分析
08.黄皮潜在生物标志物筛选
基于ROC曲线与AUC值,总计20个潜在标志物被筛选(表1),涵盖脂质、生物碱、维生素、黄酮、香豆素、蒽醌等多种类型,多数具有抗氧化、抗炎、抗菌、神经保护等重要功能活性。聚类热图(图7A)显示,这20个标志物在4组黄皮中呈现显著的品种特异性表达模式,样本按品种来源明显分组,无交叉重叠,可作为区分不同黄皮品种的特征代谢物。同样地,箱线图(图7B)也直观表明,它们在各组间相对含量差异极显著,具备稳定的品种判别能力。以上结果证实,筛选得到的20种代谢物可作为黄皮品种溯源、真实性鉴定的核心生物标志物,既能有效区分不同品种,又富含功能活性成分,这为黄皮良种选育、品质评价及高附加值产品开发提供了可靠的分子标记与物质基础。
表1. 不同组别黄皮的潜在生物标志物

图7. 黄皮生物标志物(A)黄皮生物标志物聚类热图(B)黄皮潜在生物标志物框图
研究总结
本研究采用电子舌、UHPLC-QTOF-MS/MS与GC-TOF-MS非靶标代谢组学技术,揭示了4个黄皮品种在滋味特征与代谢物组成上的差异规律。主要结果如下:
(1)不同黄皮品种在单果重、可溶性固形物、酸度及酸甜鲜苦等滋味指标上存在显著差异,例如TH组甜度高、酸度低,适合鲜食;YL组酸度与可溶性固形物含量较高,更适合加工利用。
(2)通过鉴定924种代谢物并结合OPLS-DA与KEGG分析,阐明了有机酸与糖类代谢是决定黄皮酸甜风味的关键机制。
(3)经统计筛选,研究获得10种共有差异代谢物和20个判别能力优异的潜在生物标志物,可用于黄皮品种鉴别与溯源。
总的来说,该研究系统阐明了黄皮品种间滋味与代谢差异规律,为种质评价、良种选育及高值化开发利用提供了科学依据与技术支撑。


