

文章标题:Plasma proteomics identifies S100A8/A9 as a novel biomarker and therapeutic target for fulminant myocarditis
发表期刊:Journal of Advanced Research
影响因子:13
研究概览
图1.研究设计概述
研究背景
心肌炎是一类病因多样的炎症性心肌病,致病诱因涵盖各类微生物感染、自身免疫性疾病、药物及心脏毒性物质。暴发性心肌炎(Fulminant Myocarditis, FM)是急性心肌炎最危重的临床表型,以病情快速进展、高致死性为核心特征,已成为全球重大公共卫生难题。深入探索其分子发病机制并开发针对性治疗干预手段,对于实现FM的早期诊断、降低死亡率以及优化临床治疗策略具有重要意义。
临床实践中可常规检测多种血浆成分,包括蛋白质、小分子物质、电解质及药物等,其中蛋白质是实验室检测最常用的分析类别。血浆蛋白质组学凭借高通量、可重复、无创且可定量的技术优势,成为发掘疾病分子标志物与治疗靶点的重要手段。然而当前FM的诊断标志物和治疗靶点在覆盖范围与特异性上仍较为有限,这凸显了采用血浆蛋白质组学方法发掘其新型生物标志物和干预靶点的关键意义。本项大样本队列研究旨在分析FM患者的血浆蛋白质组表达谱,通过对验证队列的分析与验证,最终选定S100A8/A9作为暴发性心肌炎的候选生物标志物及预后指标。
研究结果
01.纳入队列的人口统计学与临床特征
本研究共纳入260名研究对象,含健康对照者与暴发性心肌炎组(FM)、非暴发性心肌炎组(NFM)、急性心肌梗死组(AMI)、急性失代偿性心力衰竭组(ADHF)患者。研究设置发现队列与验证队列,发现队列由健康对照者和FM患者组成,验证队列则纳入健康对照者及FM、NFM、AMI、ADHF各组患者,两个队列的临床特征及主要治疗方案详见表1。
发现队列与验证队列在年龄、性别分布等人口统计学参数方面无显著差异。在两个队列中,FM组的左心室射血分数(LVEF)均显著低于健康对照组,同时FM组的高敏心肌肌钙蛋白I(hs-cTnI)和N末端B型利钠肽原(NT-proBNP)水平均呈显著升高趋势。
表1.发现队列与验证队列的基线临床特征

02.FM患者血浆蛋白质组学揭示固有免疫过度激活与代谢紊乱
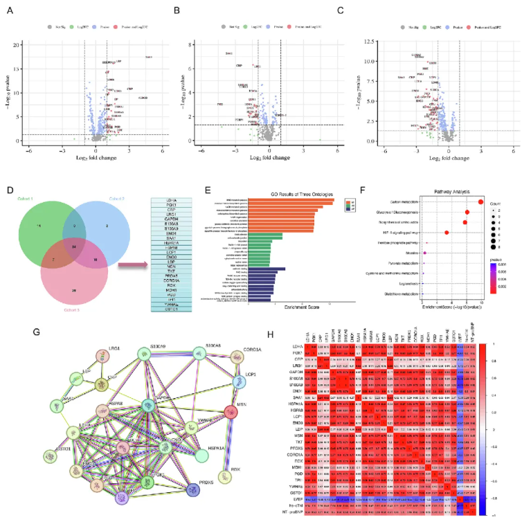
首先比较了51名健康受试者与153名FM患者之间的血浆蛋白水平(图2A),两组间存在45个差异表达蛋白。此外还比较了同一FM患者治疗前后、以及处于急性期和恢复期的血浆蛋白质组学结果(图2B-C),FM患者在治疗前与治疗后组间存在37个差异表达蛋白,急性期与恢复期组间存在70个差异表达蛋白。
为进一步确定与FM进展相关的敏感性和特异性血浆蛋白,通过对以下三组蛋白进行交集分析:FM患者较健康受试者显著升高的蛋白、治疗后较治疗前显著降低的蛋白以及恢复期较急性期显著降低的蛋白,得到了24个重叠蛋白(图2D)。对这24个重叠蛋白进行了GO和KEGG富集分析(图2E-F),结果表明,固有免疫激活和代谢紊乱是FM患者血浆差异表达蛋白的主要特征。此外,利用蛋白质-蛋白质相互作用(PPI)网络追踪了这24个重叠蛋白之间可能存在的相互作用(图2G),发现炎症相关蛋白与代谢相关蛋白存在相互作用,这表明炎症过度激活与代谢紊乱之间存在关联。

图2.发现队列中FM患者的血浆蛋白质组学综合分析
03.S100A8和S100A9是FM严重程度的预测因子
为探究FM患者中差异表达蛋白(DEPs)与心功能的关系,分析了24种关键蛋白的标准强度与LVEF、hs-cTnI以及NT-proBNP水平之间的相关性(图2H)。结果显示,S100A8和S100A9的标准强度与心功能指标的相关性最佳。值得注意的是,S100A8和S100A9的标准强度之间存在极强的正相关性。另外检测了108例FM患者的炎症细胞因子水平,并按S100A8/A9标准强度的50百分位将患者分为低、高强度组,研究结果表明,与低强度组相比,S100A8/A9高强度组的IL-1β、IL-2R、IL-6和IL-10水平显著升高。综上所述,这些结果表明S100A8/A9在FM发病机制中对心功能障碍和全身性炎症具有显著的促进作用。
04.血浆S100A8/A9水平对FM的诊断效能
为进一步验证S100A8/A9在FM患者血浆中的表达升高,并评估其对FM的诊断效能,针对上述独立验证队列中的健康对照组、FM组、NFM组、AMI组、ADHF组的研究对象,开展特异性诊断效能的验证分析(表1)。通过酶联免疫吸附测定(ELISA)定量分析观察到,与其他疾病组和健康对照组相比,FM患者入院样本中的S100A8、S100A9以及S100A8/A9水平显著升高(图3A-C)。此外,进行ROC分析以评估诊断效能,分析表明入院时测量的血浆S100A8/A9水平能有效区分FM患者和NFM患者,显示出较强的诊断性能(图3D)。另外,S100A8/A9对FM患者和AMI患者具有良好的诊断效能(图3E),对FM患者和ADHF患者的诊断效能更优(图3F)。研究结果明确表明,S100A8/A9对FM的诊断性能优于单独的S100A8和S100A9。
为验证先前的结果,进一步研究了血浆蛋白(S100A8、S100A9和S100A8/A9)与临床指标(LVEF、hs-cTnI和NT-proBNP)之间的相关性。相关性分析显示,血浆中S100A8/A9异二聚体水平与LVEF呈强负相关,与血浆hs-cTnI呈强正相关,与NT-proBNP水平呈强正相关(图3G-I)。
根据住院时长将FM患者分为三组,并比较其血浆S100A8/A9水平。结果显示,住院超过14天的FM患者入院时的S100A8/A9水平显著高于另外两组(图3J),这表明S100A8/A9水平升高与住院时间延长存在关联。Kaplan-Meier生存分析显示,S100A8/A9高水平组,其主要结局(心脏死亡和心脏移植复合终点)和次要结局(因心力衰竭或心肌炎导致的住院和急诊就诊)的发生率显著更高(图3K-L),这提示入院时的血浆S100A8/A9水平对FM患者具有较好的临床预后预测价值。

图3.验证队列中血浆S100A8、S100A9及S100A8/A9的诊断效能评价
05.S100A8和S100A9在FM小鼠心肌组织中表达升高
为进一步研究暴发性心肌炎小鼠心肌组织中S100A8和S100A9的表达变化,本研究采用CVB3诱导构建BALB/c暴发性心肌炎(FM)小鼠模型。首先,4D-FastDIA蛋白质组学分析结果显示,与对照小鼠相比,CVB3诱导的FM小鼠心肌组织中S100A8和S100A9的蛋白水平显著升高(图4A-C)。实时荧光定量PCR和蛋白质印迹实验检测发现,CVB3诱导的FM小鼠心脏中,S100A8和S100A9的mRNA及蛋白水平均呈显著升高趋势(图4D-F)。与之前的观察结果一致,免疫荧光染色结果显示,与对照组小鼠相比,FM小鼠心肌组织中S100A8和S100A9的相对荧光强度显著增强,且部分S100A8和S100A9的荧光信号可重叠(图4G),这表明小鼠心肌组织中存在S100A8/A9异二聚体。此外,通过ELISA对小鼠血浆和心肌组织中S100A8/A9异二聚体水平进行动态检测,结果表明其水平从CVB3感染的第一天开始升高,并在感染后第7天显著达到峰值(图4H-I)。

图4.CVB3诱导的FM小鼠心肌组织中S100A8和S100A9表达升高
06.S100A8/A9抑制剂可改善CVB3诱导的FM小鼠的心功能障碍
ABR-238901作为S100A8/A9的抑制剂,能抑制S100A8/A9与TLR4和RAGE的相互作用。为探究S100A8/A9阻断在FM中的治疗效果,研究人员向CVB3诱导的心肌炎小鼠腹腔注射了ABR-238901(图5A)。生存分析显示,ABR-238901治疗能显著降低心肌炎小鼠的死亡率(图5B)。在诱发暴发性心肌炎后,小鼠在7天内出现快速体重下降,而ABR-238901可部分逆转这一情况(图5C)。更重要的是,ABR-238901治疗减轻了由病毒感染引起的心功能下降(图5D-F)。使用Millar导管进行的血流动力学分析显示了类似的变化(图5G-H)。经ABR-238901治疗后,心肌炎小鼠的心脏重量与体重比(HW/BW)得到部分恢复(图5I),同时心肌组织中心力衰竭标志物脑钠肽(BNP)的上调也被显著抑制(图5J)。这些结果表明,阻断S100A8/A9可缓解急性病毒性心肌炎中的心脏功能障碍。

图5.ABR238901阻断S100A8/A9可改善CVB3诱导的心肌炎相关心功能障碍
此外,心脏大体观察结果显示,ABR-238901处理可减轻心肌炎小鼠的炎症反应(图6A)。尽管CVB3介导的急性心肌炎小鼠心肌组织中,IL-1β、IL-2R、IL-6、IL-10、CXCL2、TNF-α、TGF-β和NLRP3的mRNA及蛋白水平均显著升高,但ABR-238901能够显著缓解这些升高(图6B–I);同时,ABR-238901还可减弱CVB3 mRNA水平的升高,但对S100A8/A9自身的mRNA水平无显著影响。为进一步明确小鼠心脏的炎症浸润和纤维化情况,进行了HE染色和Masson三色染色,结果表明ABR-238901可显著减轻炎症细胞浸润和纤维化程度(图6J-M)。此外,在病毒性心肌炎期间,ABR-238901还减轻了中性粒细胞、单核细胞和巨噬细胞在心脏中的浸润(图6N-Q)。
总之,在暴发性心肌炎期间,S100A8/A9的释放增加,通过作用于心肌细胞和先天性免疫细胞中的TLR4和RAGE,导致细胞因子产生增多,进而引发细胞因子风暴。ABR-238901等S100A8/A9阻断剂通过特异性阻断S100A8/A9与其受体之间的相互作用,对暴发性心肌炎发挥治疗作用(图6R)。

图6.ABR238901可减轻心肌炎小鼠的炎症反应
研究总结
本研究检测了FM患者的血浆蛋白,通过对差异表达蛋白的富集分析,观察到FM患者存在明显的固有免疫激活和代谢紊乱。在FM发病期间,S100A8、S100A9以及S100A8/A9的水平与心功能指标显著相关,其中S100A8/A9异二聚体被确定为FM患者的重要生物标志物,且具有良好的诊断性能。此外,血浆S100A8/A9水平升高的FM患者,其心源性死亡、心脏移植的发生率更高,因心力衰竭或心肌炎住院和急诊就诊的次数也更多。同时,在CVB3诱导的FM小鼠心肌组织中,S100A8和S100A9的水平显著升高;采用ABR-238901进行S100A8/A9阻断治疗,可有效减轻小鼠的急性炎症反应和心脏功能障碍,从而显著降低FM小鼠的死亡率。



