
发表期刊:Clinical Immunology
发表时间:2022年7月
影响因子:10.19
作者单位:中南大学湘雅二医院
百趣生物提供服务:发现代谢组学—亲水版、发现代谢组学—亲脂版研究背景
系统性红斑狼疮(SLE)是一种多因素的自身免疫性疾病。其特征是丧失自我耐受性和产生自身抗体和免疫复合物,导致身体多个组织和器官损伤,如肾脏、皮肤、关节、血液和神经系统。SLE的临床表现具有异质性,可累及一个或多个器官,而且SLE的严重程度与器官受累的类型有关,早期诊断和治疗可防止不可逆的器官损伤。目前SLE的确切发病机制尚不清楚,因此寻找可靠的狼疮相关器官损伤的生物标志物,将显著有益于SLE患者的治疗。
在本篇文章中,运用了代谢组学和脂质组学来检测不同的代谢物和脂质。应用单变量、多变量分析和机器学习算法来确定具有肾脏受累(KI)、皮肤受累(SI)、血液系统受累(BI)和多系统受累(MI)的SLE潜在生物标志物。
研究结果
1、SLE和HCs之间不同的血清代谢组学和脂质组学特征
图1展示了本文的研究设计和数据分析工作流程。结合LC-MS/MS代谢组学和脂质组学方法,能够提高血清中代谢物检出的覆盖率。

图1
在OPLS-DA模型的结果(图2ab)中,SLE患者和HCs健康人群在代谢组学和脂质组学中被分为两个不同的簇。
利用VIP>1,P<0.05和Fc>1.50或<1/1.50的筛选条件,在SLE和HCs之间共鉴定出95种差异代谢物和54种差异脂质。代谢组学筛选的差异代谢物主要包括脂类和脂类分子、有机酸及其衍生物、有机杂环化合物、核苷、核苷酸和类似物(图2c)。脂质组学中筛选的差异脂类主要包括三酰基甘油(TAG)、磷脂酰胆碱(PC)、脂肪酸(FA)、酰基肉碱(ACar)、鞘磷脂(SM)(图2d)。

图2
为了找到区分SLE和HCs的潜在生物标志物,使用随机森林来进一步筛选差异代谢物和脂质。13种差异代谢物或脂质被鉴定为SLE的潜在生物标志物,LPE(22:6)、硫酸脱氢表雄酮(DHEAS)和3,4-二羟基甘露二醛的AUC分别为0.946、0.939和0.903。采用向前逐步回归的方法来挑选代谢物和脂质,DHEAS、2-甲基丁基甘氨酸、苯甲酸和FA(20:1)的组合具有最好的预测效率,AUC为0.998(图2ef),十折交叉验证结果也显示出AUC为0.988。
Spearman相关性分析,给出了13种SLE潜在代谢物与年龄、SLEDAI、血清指标等12种临床参数之间的相关性。结果显示,共存在27个P<0.05的显著相关性。而且血清中只有亮氨酰基异亮氨酸与SLEDAI评分呈负相关,示意血清中亮氨基异亮氨酸水平可能揭示SLE的严重程度。
异常调控的代谢产物主要富集于三条代谢途径中(P<0.05)(图3a)。SLE中最显著的异常调节途径是氰基氨基酸代谢、氨酰tRNA的生物合成、半胱氨酸和蛋氨酸代谢。图3b展示了KEGG代谢途径的差异丰度(DA)结果。

图3
2、鉴定与SLE疾病活动性相关的血清代谢物和脂质
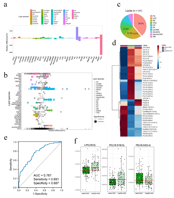
根据SLEDAI评分将133例SLE患者分为两组,SLEDAI评分介于0~4的SLE无活动组(n=63),以及SLEDAI评分大于4的SLE活动组(n=70)。无活动组和活动组的代谢组结果没有发现统计差异。然而在脂质组结果上,两组之间存在差异。
无活动组和活动组的脂质组直方图(图4a)显示,两组间PC和TAG两种类脂质的相对含量存在显著差异。与活动组相比,无活动组SLE患者的PC相对含量更高,TAG相对含量更低。以VIP>1、p<0.05、Fc>1.20或<1/1.20作为筛选条件,在无活动组和活动组之间发现了41种差异脂质,主要包括PC、溶血磷脂酰胆碱(LPC)、磷脂酰乙醇胺(PE)和TAG(图4c),热图展示了这些差异脂质在各组中的相对含量(图4d)。采用向前逐步回归的方法来分析区分无活动组和活动组的差异脂质,其中LPC(18:0)、PC(18:3/18:3)、PE(16:0/22:4)的组合预测效果最好,训练数据集中的AUC为0.767(图4ef),十折交叉验证的AUC为0.751。

 
图4
3、不同器官受累SLE患者的血清代谢组学标志物
根据临床表型将所有SLE患者分为4组,分别是肾脏受累(KI)、皮肤受累(SI)、血液系统受累(BI)和多系统受累(MI)。与HCs组相比,KI、SI、BI和MI组分别得出121、72、109和90种差异代谢物。如图5a所示,不同器官受累的SLE患者与HCs之间主要的差异代谢物是脂类和类脂质分子。
使用相同的方法分析脂质组数据, KI、SI、BI、MI与HCs进行比较分别得到86、66、75、62种差异脂质。不同脂质的组成如图5b所示。通过韦恩图,分析各组SLE患者与HCs之间的差异代谢物和差异脂质,得到每组SLE患者独特的生物标志物(图5cd)。

 
图5
韦恩图指出KI患者中有34种特异性代谢物和12种特异性脂质。ROC分析显示,KI组中所有特异性化合物的AUC均小于0.7。对这些差异代谢物或脂质进行二元回归后,AUC值仍小于0.7。采用向前逐步回归分析的方法筛选差异代谢物和脂质,得到了2-羟基乙磺酸、5、8、11-二十碳三烯酸、吡嗪和PE(18:1e/21:2)的组合,这个结果可以准确区分KI组与SI、BI、MI和HCs组,测试数据集的AUC为0.766,十折交叉验证的AUC为0.728(图5e)。
SI组中有7种特异性代谢物和5种特异性脂质。ROC分析显示,SI组中所有12种特异性化合物的AUC均小于0.7。由L-异亮氨酸、TAG(12:3/21:3/21:3)组成的面板可以准确区分SI组与KI、BI、MI和HCs组,测试数据集的AUC为0.718,十折交叉验证的AUC为0.701(图5f)。
BI组中有29种特异性代谢物和26种特异性脂质。ROC分析表明,BI组中6种化合物的AUC均大于0.75。顺式-5-十四烯基肉碱、LPC(22:6(2Z、7Z、10Z、13Z、16Z、19Z))、PC(16:18/2)和PE(10:0/26:4)的组合可以准确区分BI组与KI、SI、MI和HCs组,测试数据集的AUC为0.951,十折交叉验证的AUC为0.910(图5g)。
MI组中有24种特异性代谢物和17种特异性脂质。ROC分析显示,MI组中6种化合物的AUC均大于0.70。L-天冬氨酸-L-羟脯氨酸、PC(15:0/18:2(9Z、12Z))、PC(16:0/P-16:0)、PC(22:5(2Z、7Z、10Z、13Z、16Z)/14:0)、PC(5:0/26:1)和PE(16:0/18:2)的组合,可以准确区分MI组与KI、SI、BI和HCs组,测试数据集的AUC为0.909,十折交叉验证为0.874(图5h)。
结论
本研究基于血清代谢组学和脂质组学数据的联合分析,探讨了系统性红斑狼疮潜在的生物标志物。从血清样本中,研究确定了13个具有良好诊断效率的代谢物和脂质,尤其是LPE(22:6)、DHEAS、3,4-二羟基甘露二醛,能够准确区分SLE和HCs组。
此外,这些代谢物可以区分不同器官受累程度的SLE,提示了这些代谢物涉及到的代谢通路紊乱,特别是氰氨基酸代谢、氨酰trna生物合成、半胱氨酸和蛋氨酸代谢,可能与SLE和器官损伤的发病机制有关。这些研究结果将为SLE的精确诊断和治疗提供新的生物标志物,并为理解SLE不同疾病表型的发病机制提供潜在的线索。
文/百趣代谢组学
 
                                         
                                         
         
        
 
	
	     
	
	     
        
