
英文标题:Self-assembled transdermal nanogels control scar formation by inhibiting fibroblast proliferation and fibrosis with glycolysis regulation via the PI3K/Akt/mTOR pathway
发表期刊:Journal of Nanobiotechnology
影响因子:12.6
客户单位:上海交通大学医学院附属第九人民医院
百趣提供服务:AQ能量代谢(中心碳代谢)
研究背景
肥厚性瘢痕(Hypertrophic Scars, HS)是整形外科领域最常见的挑战之一。HS的形成与成纤维细胞的异常活化有关。这些成纤维细胞表现出过度增生和纤维化行为,可由糖酵解失调诱导。七甲川菁(Heptamethine Cyanine dyes, HCDs)是一种小分子近红外染料,因其具有优先靶向性和光敏性,最早应用于肿瘤成像和治疗。最近,有报道称HCDs具有糖酵解抑制作用,并被推测优于传统的糖酵解抑制剂。关于HCDs的作用机制,前期研究发现其可以通过调节糖酵解干预瘢痕形成。然而,HA-IR808(透明质酸HA修饰IR808形成的纳米凝胶)作为HCDs的衍生物如何影响成纤维细胞糖酵解和疤痕形成仍不清楚。调节细胞糖酵解涉及多种介质,这些介质通过各种信号通路起作用。
研究概况

研究结果
01-HA-IR808的制备与表征
作者通过FT-IR光谱、透射电镜等实验对合成的HA-IR808进行检测分析:FT-IR证实HA与IR808共价连接,透射电镜显示其为球形纳米凝胶,C、O(来自HA)、Br(来自IR808)、S(来自4-氨基硫酚)元素信号均匀分布,表明HA-IR808通过HA介导的IR808与4-氨基硫酚偶联合成。综上,作者成功制备了自组装的HA-IR808纳米凝胶(图1)。

图1.HA-IR808的表征
02-HA-IR808的体内和体外递送
作者通过共聚焦显微镜检测HA-IR808的细胞内摄取,结果显示HA-IR808在增生性瘢痕成纤维细胞(HS Fibroblasts, HFs)中吸收率较高(图2a-d)。此外,HA-IR808优先靶向HFs而非正常皮肤成纤维细胞(Normal Fibroblasts, NFs),基于共聚焦显微镜的HF/NF荧光强度分析显示,与IR808相比,HA-IR808处理后的HF/NF荧光强度显著提高,该结果经流式细胞术验证。总之,HA-IR808的HF靶向特性更优,能更好地保护NFs免受不良副作用影响。
为揭示HA-IR808的细胞内摄取机制,作者针对HA受体CD44和IR808转运体OATPs开展实验(图2e-i)。结果表明,CD44受体介导HA-IR808的细胞内摄取,且HA偶联修饰未影响IR808的OATPs介导摄取途径,即HA-IR808的摄取由CD44和OATPs协同介导。HFs和NFs上CD44与OATPs数量的差异,解释了HA-IR808相较于IR808的优先摄取特性。
作者通过兔HS模型评估HA-IR808的透皮渗透与分布(图2j-l),结果显示HA-IR808具有显著透皮递送能力,其介导的IR808荧光可穿透至真皮层,而游离IR808仅局限于表皮层;同时观察到差异荧光分布,表明不同细胞类型间存在优先摄取。

图2.HA-IR808的优先摄取
03-糖酵解抑制作用
为了确定IR808和HA-IR808如何抑制HFs中的糖酵解,作者通过qPCR、western blot等实验,评估了关键糖酵解酶(HK2、PKM2、LDHA)和糖酵解转运蛋白(GLUT1)的mRNA及蛋白表达水平(图3a-d)。结果显示,经IR808和HA-IR808处理后,上述糖酵解相关分子的mRNA表达显著下调(图3b),蛋白表达也同步降低(图3c-d),且HA修饰未影响IR808的糖酵解抑制作用。

图3.IR808和HA-IR808处理后的糖酵解水平
04-HA-IR808调控HFs糖酵解的机制
作者采用western blotting检测PI3K、p-PI3K、Akt、p-Akt、mTOR和p-mTOR的表达水平,以评估HA-IR808对PI3K/Akt/mTOR通路的影响(图4a-b)。结果显示,HA-IR808处理后,PI3K、Akt 和 mTOR 的磷酸化水平显著降低,表明该信号通路受到抑制(图4a-b)。为进一步验证这一作用,作者使用PI3K/Akt激活剂IGF-1进行干预,结果显示IGF-1可增加Akt和mTOR的磷酸化,而HA-IR808处理能显著减弱该磷酸化效应(图4c-d)。综上,HA-IR808可作用于PI3K/Akt/mTOR信号通路。此外,IGF-1处理后,葡萄糖转运蛋白(GLUT1)和关键糖酵解酶(HK2、PKM2、LDHA)的表达上调,而HA-IR808处理可有效拮抗这些作用(图4e-g)。

图4.HA-IR808处理下的PI3K/Akt/mTOR通路
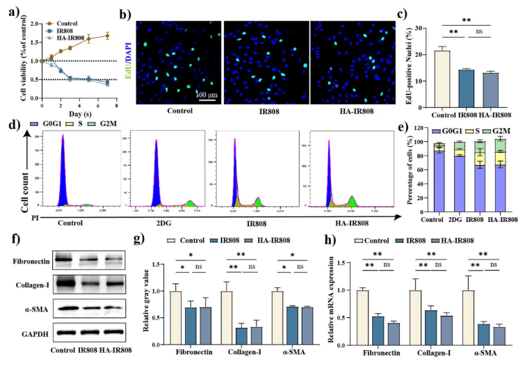
05-HA-IR808对细胞增殖和纤维化的影响
为评估IR808和HA-IR808如何通过糖酵解通路影响瘢痕形成,作者聚焦增生性瘢痕成纤维细胞(HFs)的增殖能力和纤维化行为开展实验。增殖能力检测方面,通过CCK-8细胞活力检测、EdU染色及细胞周期分析(图5a-e)发现:CCK-8检测结果显示,HFs的细胞活力随处理时间延长逐渐下降(呈时间依赖性);EdU染色证实,增殖活跃的EdU阳性细胞数显著减少;且HA-IR808与IR808均能诱导HFs停滞在细胞周期的G2/M期(这一机制与已知的糖酵解抑制剂2-DG一致)。综上,二者对HFs增殖的抑制作用,很可能是通过抑制糖酵解介导的。
为验证IR808和HA-IR808对细胞纤维化的影响,作者检测了经典纤维生成相关因子(胶原I、纤维连接蛋白、α-平滑肌肌动蛋白)的mRNA和蛋白水平(图5f-h)。结果显示,IR808显著降低这些纤维化蛋白的表达,HA-IR808的作用与IR808相似;此外,HA-IR808还能逆转TGF-β诱导的过度纤维化。这种阻断新生纤维形成的能力,强调了HA-IR808在早期阶段阻断瘢痕进展的治疗潜力。

图5.IR808和HA-IR808治疗后的纤维化程度和增殖情况
06-HA-IR808介导糖酵解调控HFs增殖和纤维化的机制
为进一步阐明HA-IR808通过糖酵解抑制HFs增殖和纤维化的机制,作者对糖酵解、糖异生和TCA循环相关的代谢物进行检测,以分析HA-IR808处理后的糖代谢重编程(图6a-b)。具体结果表明:糖酵解中间体水平显著降低,提示糖酵解通量下调,这与之前糖酵解酶在mRNA和蛋白水平的表达结果一致;HA-IR808处理后ATP产量显著降低(图6c),而TCA循环中多种代谢物水平同步下降,说明正常能量代谢过程被破坏,这也进一步解释了ATP的减少。
糖酵解过程中,甘氨酸的生物合成前体3-PG水平降低,表明支持胶原合成的甘氨酸代谢通量下调,进而影响胶原和核苷酸合成。此外,成纤维细胞的葡萄糖消耗和乳酸分泌检测结果显示,二者水平均降低,进一步证实糖酵解被下调。作者还分析了细胞中关键氨基酸(丝氨酸、甘氨酸、脯氨酸)的浓度,发现HFs中这些氨基酸水平显著高于正常成纤维细胞,而HA-IR808处理可有效下调该水平(图6d、f)。
为进一步了解HA-IR808对甘氨酸/丝氨酸从头合成及脯氨酸生成的调控机制,作者用IGF-1增强PI3K/Akt/mTOR信号通路活性。结果显示,IGF-1刺激后上述氨基酸水平升高,而HA-IR808处理可逆转该效应。综上,HFs表现出高增殖和纤维化行为,其糖酵解及代谢中间体(甘氨酸/丝氨酸从头合成、脯氨酸产生)表达上调;HA-IR808通过调节代谢、下调支持细胞增殖和胶原合成的关键中间体,最终抑制HFs增殖和纤维化。

图6.HA-IR808处理的HFs中糖酵解途径和氨基酸的代谢组学重编程
07-体内功效
在兔HS模型中评估HA-IR808的体内疗效。结果显示,对照组中胶原纤维在偏振光下呈现黄色(图7b);相比之下,HA-IR808处理组绿色胶原纤维所占比例较大,表明胶原I/III比例降低,即HA-IR808凝胶减轻了胶原沉积。此外,作者进一步研究发现,HA-IR808凝胶治疗后,病变组织中GLUT1的表达受到抑制,而free-IR808组和对照组之间未观察到显著差异(图7e-f)。
作者通过检测PCNA(细胞增殖标志)和α-SMA(纤维化标志)的水平,比较各组间成纤维细胞的增殖活性和纤维化程度(图7e-h)。通过免疫组化染色观察这些指标的水平和分布,测定AOD值结果显示,HA-IR808凝胶处理组PCNA和α-SMA表达均显著降低,表明细胞增殖和纤维化水平均下降(图7e-f)。Western blot分析(图7g-h)和qPCR分析进一步证实了这些发现。这些结果表明,糖酵解的药理抑制可有效抑制HS的纤维化行为和随之而来的瘢痕形成。最后,研究人员评估了HA-IR808凝胶对PI3K/Akt/mTOR信号通路激活的影响(图7i-k),与对照组相比,给予HA-IR808凝胶导致病变部位p-PI3K/PI3K、p-Akt/Akt和p-mTOR/mTOR的比例降低,这与体外研究结果一致。总之,这些发现表明,HA-IR808可能通过抑制PI3K/Akt/mTOR通路调控糖酵解,进而抑制成纤维细胞增殖和纤维化行为。

图7.HA-IR808治疗的体内疗效
研究总结
本研究提出了一种基于HA修饰的IR808靶向HFs的优先透皮给药系统,研究了HA-IR808影响糖酵解的分子机制,并通过糖酵解进一步调控细胞增殖和纤维化。此外,本研究合成了HA-IR808,通过糖酵解控制成纤维细胞的纤维化和增殖行为,最终减少HS的形成。HA-IR808通过CD44和FAP靶向活化的成纤维细胞,实现透皮给药。HA-IR808可通过PI3K/Akt/mTOR信号通路下调成纤维细胞糖酵解,影响能量代谢和中间体合成,从而抑制细胞增殖和纤维化,达到干预瘢痕形成的目的。总体而言,本研究为HSs的早期临床干预提供了一个合适的选择。
AQ能量代谢:能量代谢是维持生命活动的动力源泉。它不仅为细胞提供能量,还在信号传导、基因调控及免疫调节等过程中发挥关键作用。近年来,大量研究表明,能量代谢紊乱与神经退行性疾病、心血管疾病、代谢性疾病、自身免疫性疾病以及癌症等多种病症密切相关,已成为精准医学和新型治疗策略的研究热点。同时,其在植物光合作用、抗逆机制研究中亦扮演关键角色。鉴于能量代谢在生命科学领域的重要性,百趣生物研发团队倾力开发出一套检测超140种能量相关代谢物的靶标定量方法,助力能量代谢研究。



