- Untargeted Metabolomics
- Lipidomics
- Targeted Metabolomics
- Functional Metabolomics
-
Proteomics
- Nanoparticle proteomics
- iTRAQ/TMT-based Proteomics Analysis
- Label free Quantitative Proteomics
- Protein Identification
- DIA proteomics
- Peptidomics
- Parallel Reaction Monitoring (PRM) Targeted Proteome
- Metpro -Ⅱ Protein-Metabolite Interactions
- Phosphoproteomics
- Acetylation Analysis
- Protein Ubiquitination Analysis
Introduction
Biotree's newly launched plant metabolomics service —— large library, more detection, possible to customize
Technical Advantages
◉ High Detection Coverage: Utilizing the PRM (Parallel Reaction Monitoring) acquisition mode with a stringent criterion of ≥2 ion pairs for qualitative identification, we maintain our hallmark precision. Real-world sample testing demonstrates an average detection of 5,600+ metabolites.
◉ Extensive Specialized Database: Access a massive plant-exclusive database containing over 148,000 entries, including 114,000+ plant secondary metabolites. This ensures comprehensive coverage across a wider variety of species and compound classes.
◉ Flexible Customization: Choose from freely combinable multi-category panels or create a fully customized target list. Our solutions are tailored to match your specific experimental design one-to-one, ensuring maximum relevance for your research goals.
标题:Plant metabolite detections in different sample types
横轴名字:
Sugarcane Tissue (甘蔗组织)
Rice Plant Tissue (稻植物组织)
Winter Jujube Tissue (冬枣组织)
Peach (桃子)
Coffee Powder (咖啡粉末)
Strawberry (草莓)
Corn Kernel (玉米粒)
Chili Pepper Fruit (辣椒果实)
Barley Grain (大麦籽粒)
Sorghum Seed (高粱种子)
Cucumber Root System (黄瓜根系)
Peanut Sprout (花生芽)
Corn Root System (玉米根系)
Tea Leaves (茶叶)
Chinese Cabbage Leaves (白菜叶片)
Buckwheat Leaves (荞麦叶片)
Tobacco (烟草)
Mung Bean Root Exudates (绿豆根系分泌物)
Apple Fermented Juice (苹果发酵果汁)
Sample Requirement
Fresh plant tissue | >3g/sample |
Dried plant | >0.2g/sample |
Freeze-dried powder | >100mg/sample |
Liquid | >10ml/sample |
LC-MS Platform
Stellar, Thermo
Applications
◉ Functional Gene Mining: Integrate transcriptomic and genomic data to decipher regulatory pathways linking genes to metabolites.
◉ Stress Resistance Mechanism Elucidation: Uncover metabolic regulatory mechanisms in plants under abiotic and biotic stresses, including drought, salinity, and pathogen attack.
◉ Quality Trait Research: Screen and identify key metabolic markers that define product quality across different varieties.
◉ Molecular Breeding & Improvement: Provide metabolomics-level support for crop genetic improvement and breeding programs.
◉ Medicinal Plant Research: Focus on the identification of bioactive compounds to facilitate herbal quality evaluation and the discovery of functional ingredients.
Example Publication

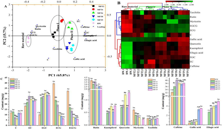
Dynamic Changes in Phenolics and Purine Alkaloids During Anaerobic Fermentation Based on PCA and Heatmap Analysis
Title: An Integrative Multi-Omics Approach Reveals the Metabolic Mechanism of Flavonoids During Anaerobic Fermentation of De'ang Pickled Tea
Publication Date: 2025
Journal: Food Chemistry: X
Impact Factor: 8.2
Research Background: Previous studies have confirmed an increase in total phenols and amino acids during the processing of Yunnan De'ang pickled tea, a result attributed to its unique Anaerobic Fermentation (AF) process. However, the underlying mechanisms of AF remain incompletely understood. This study aims to elucidate the metabolic mechanisms governing flavonoids and the succession patterns of microbial communities during the anaerobic fermentation of De'ang pickled tea by integrating wide-targeted metabolomics and metagenomics.
Key Findings: By integrating metabolomic and metagenomic data, this study reveals the anaerobic fermentation mechanism of Yunnan De'ang pickled tea:
◉ Microbial Dynamics: The process is dominated by Lactic Acid Bacteria (LAB) and yeasts, with the fermentation timeline clearly divided into two stages: before and after the fourth month.
◉ Metabolic Transformation: A total of 327 characteristic metabolites were identified. The study confirms that microbes drive the transformation of flavonoids through reactions such as hydrolysis and methylation.
◉ Specific Outcomes: This microbial activity promotes the accumulation of non-esterified catechins and simple flavonoids, while simultaneously reducing the content of ester-type catechins and flavonoid glycosides.
Significance: These findings provide a robust theoretical basis for optimizing the fermentation processes of dark teas.

